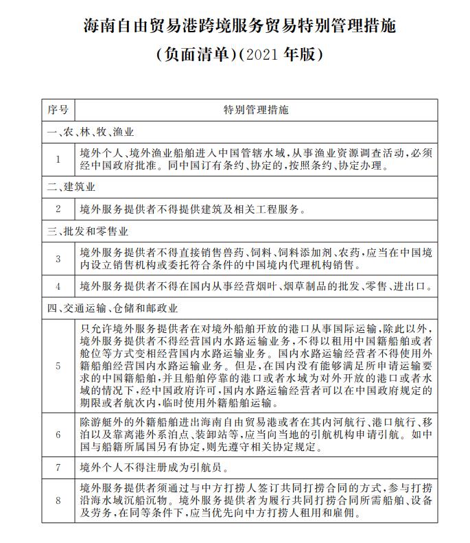
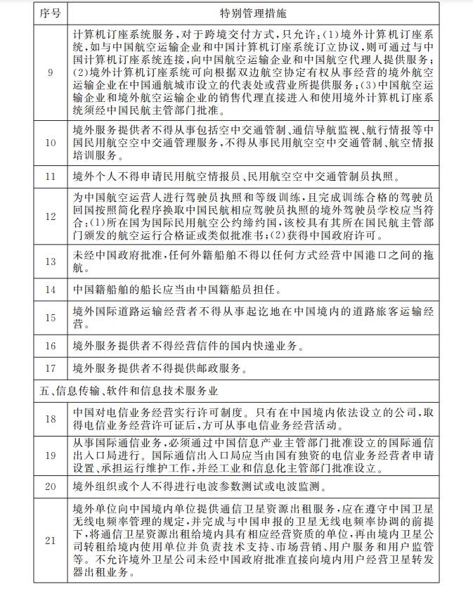
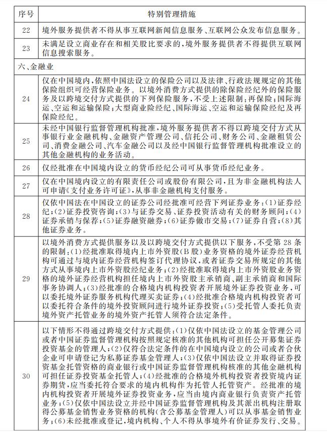
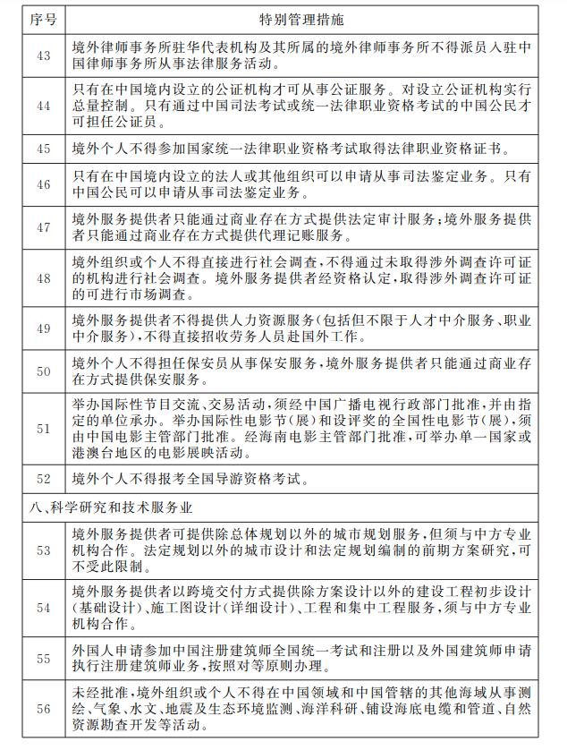
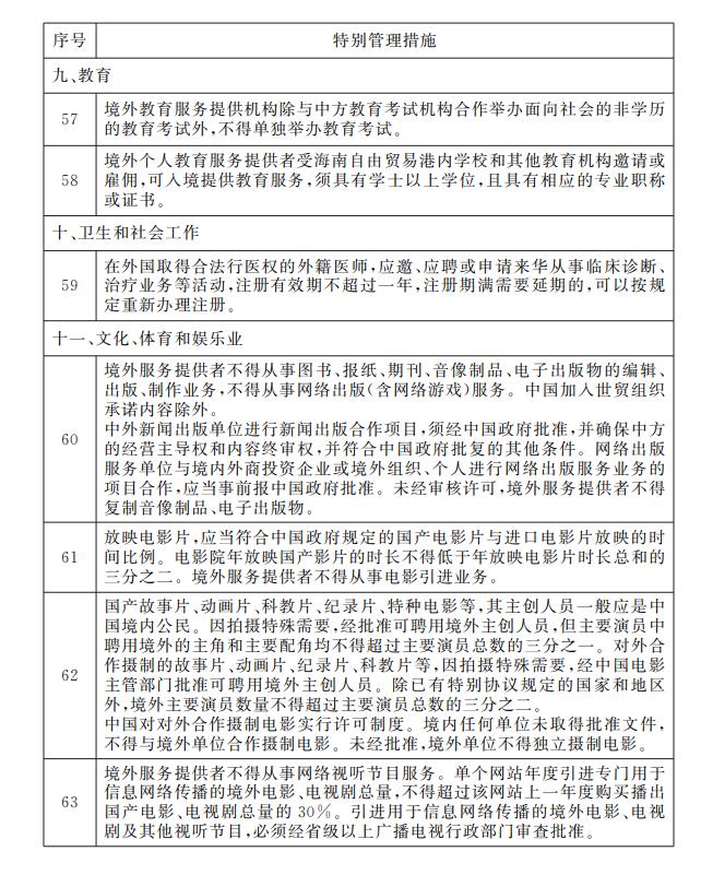
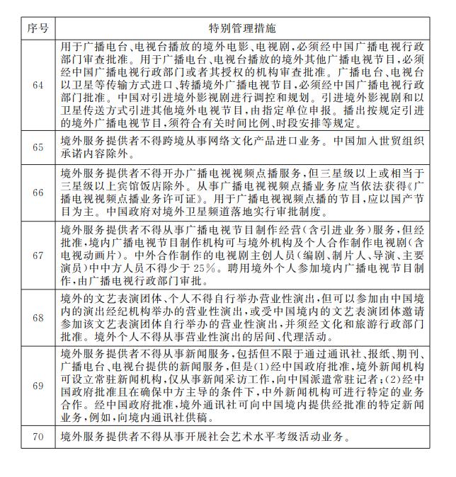
7月26日,商务部发布《海南自由贸易港跨境服务贸易特别管理措施(负面清单)》(下简称负面清单),其中列出针对境外服务提供者的11个门类70项特别管理措施,自2021年8月26日起施行。
《负面清单》统一列出国民待遇、市场准入、当地存在、金融服务跨境贸易等方面对于境外服务提供者以跨境方式提供服务(通过跨境交付、境外消费、自然人移动模式)的特别管理措施,适用于海南自由贸易港,地域范围为海南岛全岛。
其中未作特别说明的,仅适用于境外服务提供者向海南自由贸易港内的市场主体及个人提供服务。《负面清单》之外的领域,在海南自由贸易港内按照境内外服务及服务提供者待遇一致原则实施管理。
《市场准入负面清单》所列内容,以及《海南自由贸易港外商投资准入特别管理措施(负面清单)》所列以商业存在模式提供服务的特别管理措施不列入本负面清单。
《负面清单》全文如下:






