1、最新资讯:

▲ATFX制表
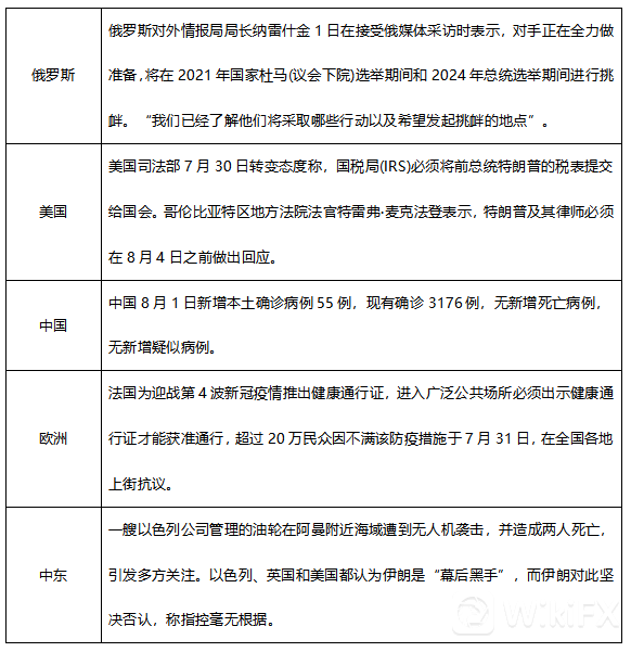
2、国际要问:

▲ATFX制表
EURUSD

图1,EURUSD 08月02日 H4级别-ATFX

▲ATFX制表
短线技术面:
RSI处于中轴附近,最新值46,后市看震荡;
MA5-MA10最新值为零,没有多空指向性,后市看震荡;
结构上看,市价受到两条上涨趋势线的支撑,预计经过小幅震荡之后,后市开启上涨
综合观点:震荡后上涨。
XAUUSD

图2,XAUUSD 08月02日 H4级别

▲ATFX制表
短线技术面:
RSI快速下行,最新值26,后市看强空头;
MA5-MA10处于零轴之下,且柱线不断放大,后市看强空头;
结构上看,上方阻力位1833,下方支撑位1794,目前处于上轨至下轨的空头波段;
综合观点:区间内下跌。
USOIL

图3,USOIL 2021年9月合约,08月02日 H4周期

▲ATFX制表
技术面:
RSI快速下行,最新值40,后市看弱空头。
MA5-MA10处于零轴附近,最新值0.035,后市看震荡。
结构上看,中期阻力位74.85较难被突破,上周形成阶段性高点后形成顶分形阻力,预计本周将开启下跌走势。
综合观点:下跌。
NAS100

图4,NAS100 08月02日 H4级别

▲ATFX制表
短线技术面:
在15000点处抛压严重,短期内很难突破;
RSI中速上行,最新值70,后市看多;
MA5-MA10处于零轴之上,最新值17,柱线放大,后市看多;
结构上,区间震荡特征越来越明显,上方阻力15086,下方支撑14787,目前处于下轨至上轨的多头波段。
综合观点:区间内上涨。
ATFX免责声明:
1、以上分析仅代表分析师观点,汇市有风险,投资需谨慎。
2、ATFX不会为直接或间接使用或依赖此资料而可能引致的任何盈亏负责。