投资者要警惕!有平台涉及违规开展经营活动。
近日,深圳市地方金融监督管理局(简称“深圳金融局”)官网发布风险提示,称近期接到群众反映:潮商交易涉嫌伪造该局批复文件,并违规开展有关经营活动。
深圳金融局指出,《市地方金融监督管理局关于同意潮商(深圳)交易集团有限公司业务开展的批复》(深金批〔2021〕26号)非深圳金融局出具,其函头、函号、内容、公章均涉嫌伪造,深圳金融局已移交公安机关处理。
涉嫌伪造批复文件 深圳金融局已移交公安机关处理
潮商交易官网资料显示,公司注册资本4980万元,是集公益性、功能性与商业性相结合的国有交易所。主要承接国有资产、权益产品、实物资产、股权、收益权等相关各种产品转让登记、托管、结算、资产转让、资产交易。潮商交易集团致力于整合各类资源,以“规范化、专业化、智能化”为引领,形成统一规范、竞争有序、公开透明、服务高效的公共资源和各类要素交易市场。全面打造集“资产服务平台和科技创新平台”为一体信息服务平台,全力为实体经济提供优质服务。
该交易所涉及的投资者需要警惕了。

近日,深圳金融局官网发布风险提示,称接到群众反映,潮商交易涉嫌伪造深圳金融局批复文件,并违规开展有关经营活动。为保障广大市民合法权益,深圳金融局郑重声明如下:
一、《市地方金融监督管理局关于同意潮商(深圳)交易集团有限公司业务开展的批复》(深金批〔2021〕26号)非深圳金融局出具,其函头、函号、内容、公章均涉嫌伪造,深圳金融局已移交公安机关处理。
二、依据《国务院关于清理整顿各类交易场所 切实防范金融风险的决定》(国发〔2011〕38号)、《国务院办公厅关于清理整顿各类交易场所的实施意见》(国办发〔2012〕37号)、《深圳市交易场所监督管理暂行办法》(深府〔2013〕64号)的相关规定,深圳金融局从未批复同意潮商(深圳)交易集团有限公司从事交易场所业务。
深圳金融局还表示,发现假冒深圳金融局名义实施诈骗活动的,请及时举报,或直接向公安机关报案。
潮商集团法人代表担任会员监事
企查查数据显示,潮商交易成立于2018年,法定代表人为刘某丽,注册资本4980万元人民币,经营范围含资产交易;数据库管理;企业管理咨询等。

工商变更记录显示,2021年2月,公司经营项目有明显变更,新增健康产业投资等,同时公司名字变更。2021年5月投资人邱镇毫退出,新增中诚投(天津)供应链管理有限公司持股15.00%,中翰国佳有限公司持股35.00%、深圳市晋源资本有限公司持股15.00%、中冶国弘(天津)有限公司持股35.00%。
法定代表人刘某丽关联公司8家,同时在颐时(上海)商贸有限公司、华信达商业保理(深圳)有限公司、深圳前海诚信财富管理有限公司担任法定代表人,同时是中博(海南)小额贷款有限公司,汇道信用评估有限公司两家公司的监事。值得注意的是,这两家公司恰好又是潮商交易的会员。
从潮商交易对挂牌转让项目收取手续费与挂牌费可知,该公司为定位为挂牌交易业务第三方。根据该公司会员公告,公司拥有两类会员,一类是服务类会员,另一类是交易类会员。
具体来看,交易类会员是指在符合法律、法规、行业监管机构及潮商交易集团相关规定的前提下,可在潮商交易集团从事产品、资产挂牌、发行、交易、受让的会员。交易类会员可根据业务需要申请相应的权限。权限设置包括交易公告、挂牌发行、交易受让、竞价受让。
服务类会员是指在符合法律、法规、行业监管机构及本交易集团相关规定的前提下,可在潮商交易集团为交易类会员提供专业服务的会员,依据其专业类型,所提供的服务分别为承销、增信、拍卖、招投标、审计、评估、法律、财务顾问服务、投资交易咨询等。
目前公司有8家服务类会员和38家交易类会员。
潮商交易发布10条转让营销公告,全为天津项目
时报君从潮商交易官网发现,截至目前,公司累计发布了10条转让营销公告。
按类型来看,其中8条为房产土地转让营销公告,2条为承租权转让营销公告。有意思的是,10条转让营销公告涉及的全部是天津的项目。
从发布时间来看,10条转让营销公告中有9条是今年6月28日统一发布的,剩余一条则是今年6月30日发布。
除此之外,潮商交易集团官网还披露了23条应收债权资产项目,需要注意的是,这类项目的信息披露仅面向潮商(深圳)交易集团有限公司会员。从类型来看,既涉及地方平台债,也有国企央企债权,还涉及债权收益权和企业债权。

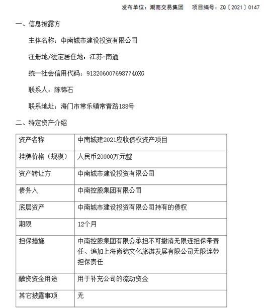
其中,8月19日,潮商交易官网发布华中南城市建设投资有限公司2021应收债权资产项目,挂牌价格为2亿元。项目资产转让方中南城市建设投资有限公司,债务人中南控股集团有限公司,底层资产为中南城市建设投资有限公司持有的债权;担保方面,中南控股集团有限公承担不可撤消无限连担保带责任、追加上海尚锦文化旅游发展有限公司无限连带担保责任。
广东:清理整顿工作完成前 原则上不新设立交易场所
4月7日,广东省人民政府办公厅发布《广东省交易场所监督管理办法》(简称《办法》),《办法》对广东省内交易场所的设立、变更、终止和规范运营等行为进行规范,增强服务实体经济能力、防范化解金融风险,促进交易场所健康有序发展。《办法》自2021年5月1日起施行,有效期5年。
从潮商交易的业务看,是地方交易场所的职能,属于“7+4”地方金融组织。”7+4“地方金融组织具体包括:小额贷款公司、融资担保公司、区域性股权市场、典当行、融资租赁公司、商业保理公司、地方资产管理公司等金融机构。潮商交易则主要承接国有资产、权益产品、实物资产、股权、收益权等相关各种产品转让登记、托管、结算、资产转让、资产交易。
根据《办法》,交易所的设立要按照“总量控制、合理布局、审慎审批”的原则,广东全省统筹规划各类交易场所的数量规模和区域分布,审慎批准设立交易场所,使交易场所的设立与当地资源禀赋、产业需求及配套能力相协调,并达到相当的体量规模,能够在相关行业、市场中形成较大影响力。原则上,同类别交易场所在省内只设立一家。
《办法》规定,新设立交易场所,须按规定程序报广东省人民政府批准。需报国家批准的,由省级监管部门提请省人民政府按程序报批。未经省人民政府批准,任何单位或个人不得设立本办法所定义的交易场所,不得以任何形式组织交易场所的交易及其相关活动。
值得注意的是,《办法》要求,在全省清理整顿各类交易场所工作完成前,原则上不新设立交易场所;交易场所原则上不得设立分支机构。
本文首发于微信公众号:证券时报网。文章内容属作者个人观点,不代表和讯网立场。投资者据此操作,风险请自担。