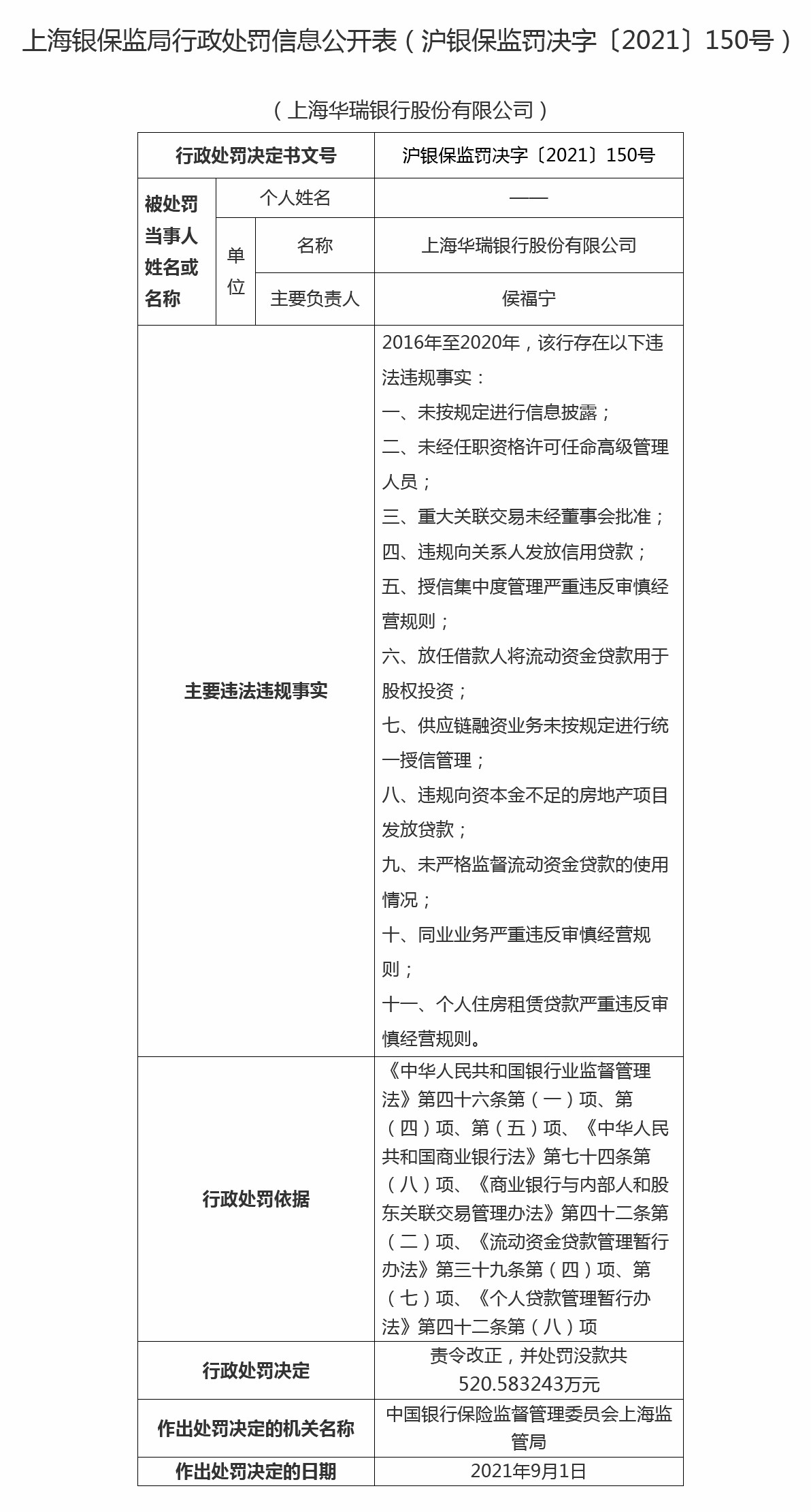
近日,因存未按规定进行信息披露等11项违法违规事实,上海华瑞银行股份有限公司(下称上海华瑞银行)被责令改正,并处罚没款共520.583243万元。

银保监会网站截图
据银保监会网站7日消息,上海银保监局日前披露行政处罚信息公开表显示,2016年至2020年,上海华瑞银行存在11项违法违规事实:
未按规定进行信息披露;未经任职资格许可任命高级管理人员;重大关联交易未经董事会批准;违规向关系人发放信用贷款;授信集中度管理严重违反审慎经营规则;放任借款人将流动资金贷款用于股权投资;供应链融资业务未按规定进行统一授信管理;违规向资本金不足的房地产项目发放贷款;未严格监督流动资金贷款的使用情况;同业业务严重违反审慎经营规则;个人住房租赁贷款严重违反审慎经营规则。
对此,上海银保监局9月1日决定,对上海华瑞银行责令改正,并处罚没款共520.583243万元。
上海华瑞银行官网介绍,上海华瑞银行股份有限公司是全国首批试点的五家民营银行之一,注册资本30亿元人民币,由上海均瑶(集团)有限公司联合沪上10余家民营企业发起。2014年9月26日获筹建批复,2015年1月27日获开业批复,5月23日正式开业。

国家企业信用信息公示系统网站截图
另据国家企业信用信息公示系统显示,2020年12月,该行曾因发票违法被罚款5万元。