
经济观察网 记者 胡艳明 何时迎来降准或降息?
4月13日召开的国常会给出了信号:“鼓励拨备水平较高的大型银行有序降低拨备率,适时运用降准等货币政策工具”。
在3月预期落空后,市场预期4月份降准或降息,希望通过货币政策宽松,对市场释放信心,缓解经济下行压力。
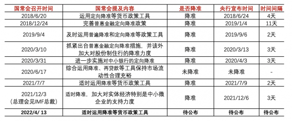
此次国常会“适时降准”的措辞与2021年7月、12月类似。彼时,央行在相关表述提出的2-3天后,宣布降准。
适时降准
近期,对于具体的降准或降息时间,市场上有不同的推测。在4月11日,一季度金融数据公布后,市场预期更加强烈。
从一季度社会融资数据来看,在疫情反复和地产下行影响下,经济下行压力依然明显,企业和居民融资需求偏弱。研究认为,前期货币政策加大实施力度尚未充分传达到实体经济,需要政策措施。
在11日当天,东方金诚首席宏观分析师王青预计,全面降准和政策性降息有望最早在4月落地,引导后续金融数据延续总量回暖势头,信贷和社融结构也将逐步改善。
植信投资首席经济学家、研究院院长连平在4月13日表示,关于降准“最好的时间窗口在4月中旬”。
4月13日召开的国常会给出了定调:针对当前形势变化,鼓励拨备水平较高的大型银行有序降低拨备率,适时运用降准等货币政策工具,进一步加大金融对实体经济特别是受疫情严重影响行业和中小微企业,个体工商户支持力度,向实体经济合理让利,降低综合融资成本。
从近几年国务院表态及后续政策落地动态来看,国常会提及“降准”具有较强的信号意义。
具体来看,4月13日的国常会提到“适时降准”,政策措辞同2021年7月、12月类似:2021年7月7日,国常会提出“适时运用降准等货币政策工具”,两天后央行宣布降准;2021年12月3日,总理在会见国际货币基金组织总裁格奥尔基耶娃时所表示“适时降准,加大对实体经济特别是中小微企业的支持力度”,3天后央行宣布降准。

按照惯例,近期央行或将实施降准。中信证券(600030)固收团队表示,近期国内疫情以及海外地缘事件扰动国内经济。从宏观数据来看,3月金融数据结构不佳、进出口增速均有回落,因此国常会重提“降准”是对经济下行压力增加的直接反映。
是否还有降息空间?
国常会提出“适时运用降准等货币政策工具”,但未直接提及降息,对于实体经济利息方面的表述是“降低综合融资成本”。
降低实体经济的综合融资成本有很多措施,例如在降准、降息等一般性货币政策工具外,可以运用多种结构性工具。“降准并非货币政策稳增长唯一举措,部分银行调降拨备率将同时从流动性以及资本充足率两方面助力宽信用;‘降低综合融资成本’或预示利率相关政策也在‘稳增长工具包’之中。”中信证券固收团队表示。
每月的15日,央行开展中期借贷便利(MLF),向符合条件的金融机构投放贷款,一般来说,MLF利率反映了银行体系自央行融入中期基础货币的平均边际资金成本。
MLF利率也是每月20日LPR(贷款利率报价)的基础,LPR报价=MLF利率+加点。从LPR的以往价格走势来看,每月15日公布的MLF利率是LPR的重要参考。
若降准政策落地后,还会有降息吗?市场也有不同的意见,有分析人士认为,降准释放流动性后,将不再需要降息。
“部署降准并不意味着政策性降息的可能性被排除。”王青表示。他认为,考虑到当前地产下行和疫情波动的态势,降息更能起到扭转楼市预期,直接降低实体经济融资成本的作用。
2019年以来的政策操作显示,下调MLF利率无需事前"预告”。王青判断,本月15日或本月政治局研究经济工作会议后,降息可能落地。他同时认为,考虑到当前强出口对人民币汇率形成有效支撑,美联储5月加息提速不会对国内央行降息有实质性制约。