作者丨普益标准首席经济学家 王鹏教授、研究员 黄迅
摘要
◆展望下半年海外宏观,受俄乌冲突、新冠疫情、美联储与欧洲央行收紧货币政策等因素影响,全球经济增速放缓已成大概率事件;抗通胀仍将是美联储下半年重要任务,货币政策或逐步收紧;欧洲央行抗通胀意志坚定,已进入加息周期;日本内需承压,通胀压力相对较小,或仍维持宽松的货币政策;为缓解资本外流风险,新兴市场国家或被迫采取加息政策,但受强美元与流动性拐点以及俄乌冲突影响,经常账户或面临缩水,外汇储备将被削弱。
◆展望下半年国内宏观,经济将逐步修复,但增长动力趋弱;出口增速或将边际回落,而国内供应链的逐步修复将带动进口稳步回升;疫情逐步回归常态化以及系列促消费政策措施的出台将推动消费步入复苏轨道;房地产长效机制将制约投机性需求,房地产投资修复力度或相对偏小;稳增长、保基建等政策逐步落地见效,基建投资增速有望持续发力;助企纾困的财政政策与“宽信用”货币政策或将持续发力,制造业投资有望保持温和回升;全球供应链逐渐恢复,PPI向下趋势不变,同时,猪周期或主导食品价格增速,CPI或将保持上升态势,CPI-PPI剪力差将逐步收窄;央行或重点采用增量政策工具,结构性货币政策将发挥重要作用;财政支出或明显加快,政府消费与投资将发挥引领作用,财政收支平衡压力短期或将难以缓解。
◆展望下半年海外大类资产配置,美欧紧缩力度或持续加大,期限利差倒挂问题凸显,建议低配利率债;各国股市或存在低位反弹的可能性,仍应警惕持续加息带来的流动性紧缩而引发股市下跌的可能,建议标配海外股票;全球供应链逐步恢复将增大原油价格大幅震荡甚至高位回调的风险,而全球经济衰退担忧加剧将对黄金价格的上升形成支撑,建议减配原油、增配黄金;美国经济增速大概率回落将驱动美元指数走弱,建议适当减配美元。
◆展望下半年国内大类资产配置,财政政策与货币政策的进一步发力将加快利率债收益上行的速度且增大信用债估值回调的风险,建议适度减配利率债和信用债;基建投资与房地产投资或回升,从而将增强以国内需求为主的黑色系大宗商品的投资价值,建议增配;房地产长效机制制约了房地产投资价值,建议减配;美元指数走弱概率加大,且国内宏观经济基本面将持续转好,从而利好人民币汇率,建议标配人民币资产;疫情冲击的影响边际减弱,稳增长效应将逐步显现,国内宏观经济也将企稳回升,A股的投资价值将逐步显现,但板块分化仍将持续存在,具体来看:消费板块、新能源板块、高端制造业板块、科技板块、基建板块或将具有良好投资价值;房地产板块或将具有结构性投资机会;金融板块中,银行板块估值将稳步修复,保险板块向好趋势不变,具有财富管理优势的券商更具投资机会;猪周期溢价机会或将显现;大宗商品或存见顶回落的风险,应警惕大宗商品与能源板块的高位回调。

第一章 2022年中期全球宏观经济展望
一、全球经济复苏减速,通胀或见顶回落
2022年上半年,正当新冠疫情形成的全球供给冲击减弱之际,俄乌冲突的出现导致全球大宗商品价格上涨,供给冲击再次显现,拖累全球经济增长。从发达国家和新兴市场国家的CPI指数来看(见图1),自2022年初开始出现明显的上升趋势,尤其是新兴市场国家上涨更为迅速。同时,从全球大宗商品价格来看(见图2),无论从年初以来还是俄乌冲突以来,皆出现大幅增长,全球商品市场震荡加剧。而从全球PMI以及OECD综合领先指标来看(见图3和图4),自2021年中旬达到高点以来,一直处于下降趋势,甚至进入2022年后触达最低点,表明全球经济正持续下行。
为应对严峻的通胀形势,发达国家央行采取加息政策,以遏制通胀的进一步上升,叠加俄乌冲突或逐步进入尾声,全球供应链将逐步恢复,供需矛盾也将得以缓解,因此,预计下半年通胀大概率会见顶回落,这与IMF对全球今年各季度的CPI指数预测结果相一致(见图5)。但全球经济受俄乌冲突、新冠疫情、美联储收紧货币政策等因素影响,预计增速放缓已成大概率事件。IMF、OECD、和世界银行在最新发布的经济展望报告中皆下调了2022年全球经济增速的预测值,分别为3.6%、3%和2.9%,较前次预测值分别低0.8、1.5和1.2个百分点[1],[2],[3]。而世界经济论坛(World Economic Forum,WEF)也在今年5月最新发布的《首席经济学家展望》(Chief Economists Outlook)中明确提出,预计2022年全球经济活动将衰退[4]。





二、美国通胀持续回落,货币政策或松转紧
2022年上半年,受企业资本开支与消费动能双双走弱的影响(见图5和图6),美国一季度实际GDP同比增速仅有3.54%,远低于去年6月的12.23%[5]。CPI、PPI同比增速自年初开始双双走高,通胀压力显现。美联储3月份开启了本轮的加息周期,5月份的美联储议息会议加息了50个基点,甚至6月FOMC会议超预期加息75个基点,意在控制本轮的通胀行情。
随着疫情的持续稳定,美国财政支出开始逐步回归常态,2022年5月仅为0.46万亿美元,同比下降23.58%(见图9)。因此,预计下半年,美国财政政策刺激的逐步减弱将减少总需求,或有助于通胀持续回落。但考虑到短期通胀仍处高位,抗通胀依然是下半年美联储的重要任务。预计下半年或将再度加息,至年底加息到中性利率附近。同时,缩表进程已然开启。这也意味着下半年美联储的货币政策也将从宽松变为略微紧缩状态。在加息与缩表的组合拳下,下半年美国经济增长压力将上升,世界银行也已在最新发布的《全球经济展望报告》中将2022年美国经济增速预测值向下调整至2.5%,较1月的预测值低1.2个百分点[6]。




三、欧洲滞胀压力加剧,欧洲进入加息周期
2022年上半年,俄乌冲突所引发的能源危机导致欧洲通胀攀升,拖累欧洲经济增长。年初以来,欧盟和英国CPI与PPI同比增速迅速攀升,已达到近年来最高水平(见图10和图11),这主要是由能源价格上涨所贡献(见图12)。同时,欧元区与英国的制造业PMI逐月下滑(见图13),经济增长压力显现。
2022年下半年,预计在俄乌冲突常态化下,俄欧能源脱钩将进一步加剧欧洲通胀压力。同时,能源品供给约束将严重影响欧洲工业生产,预计欧盟与英国2022年GDP增速将分别回落至2.6%和3.6%[7]。欧洲央行已于7月结束量化宽松,并超市场预期加息50个基点。此举显示欧洲央行抗通胀意志坚定,预计欧洲央行将进入加息周期。而英国央行在前期连续加息后,也将计划开启缩表。欧盟与英国的货币政策将逐步收紧。




四、日本内需动能疲弱,宽松政策或将维持
2022年上半年,日本经济增速出现回暖趋势。日本一季度GDP同比增速较去年四季度已有改善,出现明显的触底反弹态势(见图14)。5月,综合PMI由年初的49.9逐月上升至52.3,表明日本经济增速有所加快(见图15)。同时,消费支出有所回暖,内需出现改善。日本4月家庭支出同比为-1.7%,较3月已有所上升,且4月零售销售同比达到2.9%,为年初以来最高值(见图16)。但俄乌冲突引发的能源价格上涨也给日本物价带来一定的上行压力。4月,日本CPI同比增长2.5%,录得开年以来最高值,而能源价格同比上涨高达19.1%,表明物价上涨的趋动力主要来源于能源价格的上涨(见图17)。
然而,统计显示,日本家庭消费两年平均同比增速仅为-2.13%[8],表明日本家庭消费意愿持续不强,且日本招工需求不振,失业率高位维持,仍未下降至疫情前水平。预计2022年下半年,日本内需仍然承压,动能依旧疲弱,料定其并不会面临明显的通胀压力,因而日本央行仿照欧美转向紧缩并加息的概率并不大。日本央行很可能仍然维持现行宽松的货币政策,日元走弱趋势延续。





五、新兴市场资本外流加速,加息通道或将开启
2022年上半年,俄乌冲突持续恶化导致全球能源与粮食价格不断走高,加大了新兴经济体通胀压力。韩国、巴西、印度、俄罗斯、泰国等新兴市场国家通胀水平持续上升,阿根廷、土耳其等新兴市场国家甚至已持续出现恶性通胀(见图19)。高通胀外加全球发达国家需求下行,且防疫造成的财政负担不断加重,使得新兴市场国家的经济增长整体出现回落态势与低位徘徊(见图20)。
2022年下半年,美欧等发达国家快速加息将导致新兴市场资本外流风险加剧,因此,这也将迫使部分新兴市场国家被迫采取同样的加息政策以缓解资本外流的风险,并打击高通胀对经济的侵蚀。不过,强美元与流动性拐点将可能导致新兴市场外汇贬值,而进口受俄乌冲突影响所形成的价格高压,将可能共同导致经常账户缩水,从而削弱新兴市场的外汇储备。根据世界银行最新预测显示[9],除中国外的新兴市场国家2022年的经济增速将仅录得2.7%,较前次预测下调了1.5个百分点。


第二章 2022年中期中国宏观经济展望
一、经济增长缓慢修复,增速逐趋常态
在稳增长政策发力背景下,2022年开年,中国经济增长实现了“开门红”,一季度GDP同比增速达到4.8%,较前一季度上升0.8个百分点[10]。工业增加值同比增速在2月达到自去年4月以来的高点(12.8%)[11]。但上海疫情爆发、国外地缘政治冲突、美联储加息等皆对经济增长形成冲击,二季度经济下行压力骤增,工业增加值同比增速至4月由正转负,录得-2.9%的低值[12]。
2022年下半年,“常态化核酸检测+全面复工复产”的新一轮常态化防控组合,以及松地产、扩基建、促消费等政策推动将支撑三、四季度经济的修复,但反弹力度大概率不及前期,增长动力趋弱,预计全年增速维持在4.5%左右。世界银行也仅给出了中国2022年GDP增速4.3%的预测值[13]。
二、出口下行趋势难变,进口稳中有升
受全球商品需求增长放缓、海外供应增加以及国内疫情爆发等因素影响,2022年上半年我国出口增速明显回落。同时,国内疫情的冲击对内需也形成阻碍,从而导致我国上半年进口也呈现明显的下滑趋势。2022年1~5月,出口金额与进口金额(以美元计价)同比增速皆整体趋于下降态势(见图21)。
2022年下半年,海外高通胀叠加俄乌冲突持续的双重压力,海外需求将会逐渐放缓,同时,新兴经济体供应能力的逐步修复将使得我国出口订单被部分替代(图22),从而将导致我国出口下行趋势难以扭转。但为降低通胀,美国可能会取消我国部分商品的进口关税,对我国出口增速或形成一定支撑(见图23)。因此,预计我国下半年出口增速大幅下滑可能性不大,大概率表现出边际回落态势。进口方面,下半年常态化核酸检测的应用有望带动国内供应链显著修复,同时,系列稳增长政策[14]的不断加码也将有助于加快企业生产经营活动并拉动内需,进而带动进口稳步回升(见图24)。




三、消费步入复苏轨道,节奏高于同期
2022年上半年,消费受疫情抑制较为明显,一季度消费对GDP增速的贡献明显下滑,仅达到3.33%(见图25),3-5月社会消费品零售总额同比全面转负,其中,餐饮零售总额同比下降最为明显,5月高达-21.1%(见图26)。同时,城镇居民人均可支配收入同比增速自去年二季度开始逐季下滑,至今年一季度已降至4.2%(见图27),难以对消费形成有力支撑。
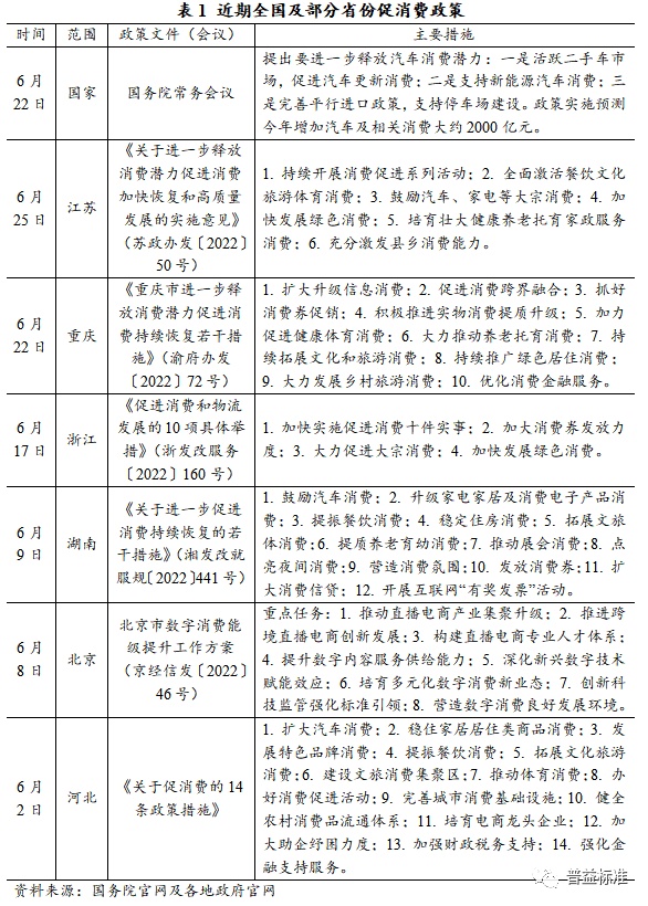
2022年下半年,疫情逐步回归常态化有助于保障消费场所的稳定运营,消费环境受疫情干扰程度大大降低。同时,在疫情期间受压制的部分需求或将得到释放,并且受益于经济增长的修复,居民收入也将有所改善,从而将推动消费步入复苏轨道。此外,国家及地方政府近期相继出台系列激励大宗消费的政策措施(见表1),将有利于消费的快速修复。预计下半年消费同比增速或将显著高于去年同期水平。




四、房地产投资略有修复,基建投资持续发力,制造业投资温和回升
2022年上半年,受房地产政策收紧、房企债务信用风险事件频发以及疫情爆发等多重因素影响,市场主体对房地产市场信心持续低迷,从而对房地产销售形成了明显冲击。年初以来,商品房销售面积与销售额累计同比皆由正转负,且持续大幅下滑,至5月已分别降至-23.6%和31.5%(见图28);二手房住宅下跌城市数也逐月扩大,跌幅幅度不断增大(见图29)。同时,上半年新建商品住宅与二手住宅价格指数同比逐月下滑,房价增速持续下行(见图30)。房地产销售遭受冲击也导致房地产开发资金来源加速下降,房地产投资持续萎缩。年初开始,房地产开发资金累计同比负增长,截止5月已降至-25.8%(见图31)。其中,与市场主体购房行为密切相关的“其他资金中的定金及预收款”对房地产开发资金累计同比增长拖累最大(见图32和图33)。房地产企业拿地意愿也持续低迷,截至5月,土地购置面积累计同比下降45.7%(见图34)。房屋开工面积也加速下滑,截至5月,累计同比下降30.6%(见图34)。
2022年下半年,随着我国房地产政策逐步放松,包括下调房贷利率、调低首套首付比、限购限贷政策放松、鼓励公积金贷款、加大购房补贴等,预计将拉动房地产需求的上涨,商品房销售或将出现显著改善,进而对房地产投资形成带动,尤其对人口流入较大的大中城市提振更为明显,而对人口流入不足的中小城市则相对偏弱。同时,我国房地产长效机制的实施仍然将制约投机性需求,尤其对中小城市投机性需求的制约将更加显著。因此,预计下半年房地产投资修复力度相对偏小。







2022年上半年,作为稳增长的重要抓手,基建投资增速显著提高。年初开始,基建投资不断发力,但受疫情影响,增速略有回落,不过仍然保持较高的同比增长(见图35)。而基建的同比高增受益于年初以来财政的前置发力,截至5月,全国地方政府新增专项债券累计值达2.03万亿元(见图36),预计大概率能够实现国务院要求的6月底前新增3.45万亿专项债的目标。
近期,中央出台多举措维稳基建投资,基建投资“稳增长”政策持续加码。4月26日,中央财经委员会第十一次会议对全面加强基础设施建设作出新部署,明确指出“基础设施是经济社会发展的重要支撑,要统筹发展和安全,优化基础设施布局、结构、功能和发展模式,构建现代化基础设施体系,为全面建设社会主义现代化国家打下坚实基础”[15]。5月31日国务院印发的《关于扎实稳住经济一揽子政策措施的通知》中提出,“加快推进一批论证成熟的水利工程项目”,“加快推动交通基础设施投资”,“因地制宜继续推进城市地下综合管廊建设”,“启动编制国家重大基础设施发展规划,扎实开展基础设施高质量发展试点,有力有序推进‘十四五’规划102项重大工程实施”[16]。6月1日国务院常务会议指出,“对金融支持基础设施建设,要调增政策性银行8000亿元信贷额度,并建立重点项目清单对接机制”[17]。预计下半年随着上述稳增长、保基建政策的落地见效,基建投资增速有望继续提高,持续发力。


2022年上半年,制造业投资增速整体放缓,呈现逐月下降趋势。截至5月,制造业投资累计同比增速10.6%,较去年同期下降9.6个百分点(见图37)。同时,受疫情及俄乌冲突导致成本上升的影响,2~5月的制造业利润总额累计同比全面转负,截至5月已降至-10.8%(见图38)。制造业利润率尽管逐月回升,但截至5月也仅录得5.55%,低于去年同期1.24个百分点(见图38)。
2022年下半年,高技术制造业有望保持高速增长(见图39),这或将对制造业投资的回升提供有力支撑。同时,助企纾困的财政政策与“宽信用”货币政策的持续发力,也在一定程度上助推制造业投资的回升。但俄乌冲突导致的输入型通胀压力或在短期难以缓解,这将对制造业投资带来一定程度压力。因此,预计下半年,制造业投资或将保持温和回升的态势。



五、CPI与PPI反向运行,剪刀差渐收敛
2022年上半年,受基数效应影响,我国PPI同比增速逐月下滑(见图40)。煤炭、石油等大宗商品PPI已于去年四季度见顶回落。尽管受俄乌冲突所引发的全球工业原料价格大幅上涨的影响,煤炭、石油等大宗商品PPI于4月出现一定反弹,但国家对煤炭等大宗商品实施的保供稳价措施已见成效,在一定程度上遏制了大宗商品PPI的持续上涨,5月已出现回落态势(见图41)。反观CPI,2022年上半年,我国CPI整体呈现上涨趋势(见图42)。主要原因在于食品项的触底反弹推动了CPI上行,尤其是在疫情影响下,粮食、鲜果等食品价格显著走强(见图43)。俄乌冲突所引发的输入性通胀同样也推高了交通工具用燃料CPI增速(见图43),从而对CPI上行构成了一定支撑。
2022年下半年,俄乌冲突或逐步进入尾声,全球供应链将逐渐恢复,原油供需矛盾或将转弱,原油价格大概率冲高回落,从而也将导致PPI继续延续回落趋势。但地缘政治事件的不确定性、基建项目加速落地等因素或将制约PPI下行空间。预计下半年PPI向下趋势不变,但回落幅度放缓。同时,2022年下半年,食品价格增速或再次由猪周期主导。数据显示,年初以来,能繁母猪存栏量同比大幅下滑,截至5月已达-8.15%的降幅(见图44)。因此,下半年猪肉价格或将出现一波上涨行情,从而对CPI形成明显的拉动作用。另外,粮食、鲜果等食品价格或仍将高位运行,从而对CPI形成显著支撑。预计下半年CPI仍将保持上升态势。基于上述分析,预计下半年PPI与CPI反向而行,从而使得CPI-PPI剪刀差逐步收窄。





六、货币政策稳中有松,结构性工具将成主力
2022年上半年,面对复杂的国际局势与严峻的疫情冲击,我国央行一方面加大基础货币投放力度,自去年12月15日全面降准0.5个百分点后,于今年4月15日再次实施降准0.25个百分点,释放长期资金约5300亿元[18](见图45)。同时,6月15日央行开展了2000亿元中期借贷便利(MLF)操作和100亿元公开市场逆回购操作[19]。由此保证了市场合理充裕的流动性。另一方面,我国央行进一步降低政策利率,今年1月17日对7天逆回购利率(7D-OMO)和中期借贷便利(MLF)全面降息10个百分点(见图46和图47)。此外,我国央行于今年5月15日下调外汇存款准备金率1个百分点(见图48),并加强跨境资金流动宏观审慎管理,从而有效地应对美联储快速加息的影响。
2022年下半年,受基建融资需求上升、疫情逐步缓解、房地产销售边际改善等因素刺激,M2增速或将稳中有升(见图49)。而4月末的政治局会议明确提出,“要抓紧谋划增量政策工具,加大相机调控力度”。近期央行也不断创设普惠养老专项贷款、煤炭清洁高效利用专项贷款、交通物流专项贷款、科技创新专项贷款、民航应急贷款等促进金融资源向重点领域、薄弱环节倾斜。因此,预计下半年央行将重点采用增量政策工具,尤其采用新增再贷款来促进信贷投放与保市场主体,届时结构性货币政策将发挥重要作用。





七、财政政策积极发力,收支平衡压力或持续
2022年上半年,财政政策前置发 。截至5月,地方政府新增专项债已发行2.03万亿,完成进度达58.84%(见图36);截至6月25日,退税减税降费及缓税费约2.58万亿元,其中,办理增值税留抵退税18266亿元,达到去年全年2.8倍;新增减税降费2859亿元,有力减轻企业税费负担;办理缓缴税费4632亿元,有效增加企业现金流[20]。但经济下行叠加疫情冲击,导致财政收入增速下行,4、5月连续出现大幅负增长。其中,税收收入下滑是最主要的拖累因素(见图50)。支出端,疫情冲击导致卫生健康项的财政支出扩大,从而拉升了上半年整体的财政支出增速(见图51)。
2022年下半年,经济的修复叠加疫情的缓解或有望一定程度缓释财政收入压力。但上半年政治局会议二次定调稳增长,财政政策在下半年或将积极发力落实目标。5月31日国务院印发《扎实稳住经济的一揽子政策措施》,将财政政策列为第一大方面,并提出了加快财政支出进度、加快地方政府专项债券发行使用等7项措施[21]。因此,预计下半年财政支出将会明显加快,政府消费与政府投资将发挥引领作用,财政收支平衡压力短期或将难以缓解。


第三章 2022年中期大类资产配置展望
一、海外资产配置展望
根据前述分析,预计2022年下半年,全球经济复苏或将减缓,从而导致海外资产配置将分别在债市、股市、商品和货币上呈现出不同特征,具体分析如下:
债市方面:上半年在美国通胀持续高企的背景下,美联储多次加息,加快紧缩力度,导致美债收益率大幅上行,10年期美债收益率向上突破了3%的关键水平,与2年期美债收益率的利差再次逼近倒挂(见图52)。英、法、德、澳等发达国家的国债收益率也呈现出与美债相似的走势(见图53至图56)。下半年,随着美联储加息和缩表的持续推进,通胀或见顶回落,从而导致美债将出现先上后下的走势。而欧央行继7月开启超市场预期的加息后,大概率将进入加息周期,以应对居高不下的通胀,从而将导致欧洲各国国债收益率上升,进而出现期限利差倒挂问题。因此,建议低配以国债为主的利率债。
股市方面:上半年受全球流动性持续收紧以及俄乌冲突等多重利空因素影响,全球主要市场指数皆出现大幅震荡下跌局势。截至6月30日,上半年纳斯达克指数下跌29.41%,跌幅居首;英国富时100指数和巴西IBOVESPA指数下跌接近5%,跌幅靠后;其余市场指数跌幅皆在8%以上(见图57)。下半年,尽管各国股市的下行空间已收窄,存在低位反弹的可能性,但仍应警惕继续加息带来的流动性紧缩而引发股市下跌的可能。因此,建议标配海外股票。
商品方面:上半年受俄乌冲突影响,原油价格出现大幅上涨。且OPEC产能不足问题突显,使得原油价格持续保持高位震荡(见图58)。截至6月30日,上半年布伦特原油期货与WTI原油期货结算价分别上涨45.37%和39%。而黄金价格则在俄乌冲突与美国通胀高企的影响下高歌猛进,3月初突破2000美元/盎司的历史高点后,受美债收益率上升与俄乌冲突边际影响减弱的制约,再次回落到年初水平(见图59)。下半年,随着俄乌冲突事件的边际影响逐步减弱以及全球供应链的逐步恢复,原油价格大幅震荡甚至高位回调的风险上升。而黄金近期价格已有所回落,未来上涨空间较大,且对全球经济衰退的担忧叠加美债收益上升幅度的受限,预计对黄金价格的上升或形成支撑。因此,建议减配以原油为代表的大宗商品,增配以黄金为代表的大宗商品。
外汇方面:上半年,全球通胀风险与地缘政治冲突加剧,导致避险情绪上升,从而使得美元呈现走强格局。年初以来,美元指数迅速上升,截至6月,美元指数已升至115.1085的高点(见图60)。下半年,紧缩政策或使得通胀降温,且美国经济增速大概率回落,从而将驱动美元指数走弱。因此,建议适当减配美元。









二、国内资产配置展望
(一)经济环境稳中向好,债券投资空间收缩
2022年上半年,经历货币政策边际宽松、疫情冲击以及疫情边际退出等,利率债市场呈现出震荡走势。10年期国债利率反复在2.6786%与2.8546%之间来回波动(见图61)。2022年下半年,随着疫情防控态势的逐步稳定,经济增速大概率企稳回升,财政政策与货币政策也将进一步发力,从而将加快利率债收益上行的速度。因此,建议适度减配利率债。
2022年上半年,受益于持续宽松的资金面,各类信用利差均明显收窄。无论是产业债还是城投债,信用利差中枢皆呈现整体下移态势(见图62)。2022年下半年,随着疫情的逐步缓解以及稳增长刺激政策的发力,经济基本面大概率将获得改善,从而使得信用债估值回调的风险将有所增加。因此,同样建议适度减配信用债。


(二)全球经济复苏减弱,大宗商品投资偏弱
2022年上半年,俄乌冲突导致全球供应链中断,能源、金属、农产品(000061)集体走高拉动大宗商品价格指数在一季度出现迅速上行。但受美联储加息缩表以及全球经济增速放缓等因素影响,大宗商品价格指数在二季度冲高回落(见图63)。从细分板块来看,受俄乌冲突显著影响,能源类大宗商品指数上涨幅度较大,上半年上涨36.19%;农产品涨幅较小,上半年上涨仅1.6%;有色类大宗商品先涨后跌,上半年录得-4.04%的跌幅(见图63)。
2022年下半年,海外通胀压力持续,美联储与欧洲央行继续维持紧缩政策将相对确定。同时,全球经济衰退风险不断上升,未来总需求或将进一步回落,因而对大宗商品价格支撑将显著减弱。建议低配大宗商品。不过,下半年随着我国基建投资回升与房地产投资修复,以国内需求为主的黑色系大宗商品或将存在投资价值,可适当增配。

(三)边际改善政策拉动需求,长效机制仍将制约投机
2022年上半年,房住不炒政策的定位作用叠加疫情爆发的影响,房价指数持续下滑,4、5月甚至录得负增长(见图64)。2022年下半年,随着近期较多围绕房地产的边际改善政策陆续出台(见表2),或在一定程度上带动房地产需求上升。但我国房地产长效机制的实施仍然将制约投机性需求。因此,整体而言,房地产投资难觅机会。


(四)国内宏观经济企稳回升,人民币汇率或迎反弹
2022年上半年,人民币汇率呈现出先强后弱的态势。年初至4月中旬之前,美元兑人民币汇率整体处于6.3至6.4区间平稳运行,CFETS人民币汇率指数同样也处于102至106之间波动。但4月中旬后,美元兑人民币汇率大幅上升至6.8的高点,随后一直在高位震荡,CFETS人民币汇率指数同样也下跌至接近100的低点,随后在102附近企稳(见图65和图66)。2022年下半年,欧美加息预期尚未完全尘埃落定,人民币汇率或将承压,但中美贸易关系或将出现改善,且国内宏观经济基本面的持续转好也将为人民币汇率的企稳回升提供基础。同时,美国经济增速回落的概率加大,将驱动美元指数走弱,从而也利好人民币汇率。因此,建议标配人民币资产。


(五)股市投资价值显现,板块分化仍将持续
2022年上半年,受俄乌冲突、美联储加息缩表以及上海疫情等多重利空因素冲击,中国股市走出一波V型反转趋势。二季度开始,各股指先是大幅下挫,后于4月底逐步反弹,但目前仍未恢复至年初水平。同时,行业表现分化严重。受益于全球大宗商品高位震荡,以煤炭和有色金属为代表的周期板块涨幅居前,截至6月底,较年初涨幅分别为29.25%和-0.53%。而跌幅前五的行业分别是传媒、计算机、电子、国防军工和环保,皆高于15%的跌幅,最高达24.94%。整体来看,行业指数涨少跌多。
2022年下半年,从外围环境来看,美联储加息与俄乌冲突的影响或将逐步减退;从内部环境来看,疫情冲击的影响边际减弱,稳增长效应将逐步显现,国内宏观经济也将企稳回升,同时A股目前估值已处于低位。因此,内外环境的改善将对下半年A股的修复提供充分的动力,A股的投资价值将逐步显现,权益类资产值得关注。
不过,行业选择方面仍需谨慎,板块分化仍然持续存在,具体而言:
消费板块:2022年下半年,受益于疫情改善与稳增长政策的支撑,消费将步入复苏轨道,从而为消费板块提供了良好的投资机会。从消费细分行业来看,疫情的改善将推动生产、运输、出行等经济活动的边际修复,因此,汽车、家电等板块将受益于复工复产;物流、航空等交通运输板块将受益于出行恢复;旅游、酒店、商贸零售、食品饮料等板块将受益于消费场景修复。上述消费细分行业可重点关注。同时,稳增长政策将利好房地产后周期消费板块,诸如家电、家具、汽车等板块或将受益。因此,可考虑逢低买入。
金融板块:(1)2022年上半年,在A股震荡下行的背景下,银行板块防御价值突显,截至6月30日,银行指数较年初下跌2.61%,高于沪深300指数6.19个百分点[22]。年初以来,银行板块PB整体处于下行趋势,目前估值水平已处于低位,板块安全边际充分(见图69)。2022年下半年,随着疫情影响的逐步减弱,经济大概率步入复苏轨道,由此带动房地产销售回暖,信贷需求回升,预计对银行业利润有拉升作用,从而有助于银行板块估值的稳步修复。(2)2022年上半年,证券板块持续下跌,尽管5月初开始有所恢复,但目前仍处于估值底部区间(见图70)。2022年下半年,随着宏观经济逐步转好,流动性获得改善,从而支撑证券板块的上行。同时,近期科创板试点做市缺席和全面注册制改革将对券商贡献增量市场。此外,市场风险偏好回升推动居民财富向权益类资产转移,财富管理需求将获提升,可考虑提前布局具有财富管理优势的券商。(3)2022年上半年,疫情爆发一定程度抑制了保险需求释放以及代理人展业,保险资产端受压;而权益市场的下行导致保险投资端业绩出现大幅下滑。由此拖累了保险板块整体走势(见图71)。2022年下半年,随着各险企积极推出兼顾保障与理财功能的“增额终身寿险”产品,对于市场具有一定吸引力,或将有助于寿险价值的恢复;同时,近期养老政策的持续推动,如国务院办公厅于4月21日和5月20日分别发布《关于推动个人养老金发展的意见》(国办发〔2022〕7号)[23]和《关于印发“十四五”国民健康规划的通知》(国办发〔2022〕11号)[24],也将利好险企的发展。此外,下半年权益市场投资机会的逐步显现也将有望改善险资权益资产的投资收益。整体来看,保险行业景气度向好趋势不变,投资价值尚存。
基建板块:2022年初以来,随着经济增长压力加大,中央经济工作会议、国务院常务会议、政治局会议已多次强调提高基础设施建设力度。尤其是4月26日中央财经委员会第十一次会议上,习近平总书记明确指出,“全面加强基础设施建设”,会议提出加强五个重点领域的布局:一是交通、能源、水利等网络型基础设施建设;二是信息、科技、物流等产业升级基础设施建设;三是城市基础设施建设;四是农业农村基础设施建设;五是国家安全基础设施建设。显然,在稳增长政策发酵、多重政策红利的刺激下,下半年基建板块景气度将逐步升高,尤其是涉及绿色、数字化、安全生产等的新基建领域将备受关注,可考虑提前布局。
房地产板块:2022年上半年,房地产市场信心低迷,销售收缩,整个板块景气度有所下滑(见图71)。截至6月30日,房地产指数较年初下跌3.48%。但近期房地产政策有所放松,从而有利于扭转房地产市场交易的悲观情绪。同时,宏观经济的复苏有利于居民收入与支出回暖,对于商品房销售形成支撑力量。预计房地产板块的景气度有望获得回升,结构性投资机会或将显现,建议关注大型房企及国资背景房企的配置机会。
新能源板块:2022年上半年,随着市场风格切换、疫情爆发所引发的市场需求疲软等因素冲击,新能源板块出现大幅回调,随后又出现触底回升(见图72)。2022年下半年,随着疫情扰动的逐步缓解,供应链趋于稳定;同时,在稳增长政策支持下,对于新能源汽车的扶持力度也将显著提升;此外,国家层面对于新能源行业的规划也正逐步完善,如国家发改委、国家能源局于5月印发《关于促进新时代新能源高质量发展的实施方案》(国办函〔2022〕39号)[25],财政部印发《财政支持做好碳达峰中和工作的意见》(财资环〔2022〕53号)[26]。预计新能源板块或将持续发力,可考虑逢低布局。
制造业板块:2022年上半年,受供应链压力上行、成本增加以及需求回落等因素制约,制造业板块出现回落(见图73)。但2022年下半年,随着复工复产的持续推进以及近期高密度的抗疫纾困政策的出台,制造业板块将从中受益,有望走出一波修复行情。考虑到当前国家对于制造业高质量发展的逐渐重视,可重点关注以光伏、半导体等为代表的高端制造业的投资机会。
科技板块:2022年上半年,科技板块下行幅度较大(见图74),整体估值已处于近年来低位。预计下半年随着数智化的持续推进以及智能汽车的持续落地,将为科技产业的发展带来新的红利。同时,在经济复苏以及政策助力的带动下,科技板块有望走强。建议重点关注智能汽车、半导体、云计算、物联网、工业软件等领域的投资机会。
养殖板块:2022年上半年,能繁母猪存栏同比持续下滑(见图44),生猪养殖利润则出现V型反转(见图75)。预计下半年在利润持续回升、供给收缩的推动下,猪肉价格或将出现上涨周期。因此,可考虑博取猪周期溢价机会。
大宗商品、能源板块:2022年上半年,受俄乌政治局势影响,大宗商品与能源板块表现强势,整体呈现上升态势(见图76)。2022年下半年,随着海外紧缩周期持续推进以及俄乌冲突事件边际影响趋弱,大宗商品或存见顶回落的风险。因此,应警惕大宗商品与能源板块的高位回调。










注:
[1] IMF. World Economic Outlook: War Sets Back the Global Recovery[R]. IMF, April, 2022.
[2] OECD. OECD Economic Outlook: The Price of War[J]. OECD, June, 2022.
[3] World Bank. Global Economic Prospects[R]. World Bank, June, 2022.
[4] WEF. Chief Economists Outlook: Centre for the New Economy and Society[R]. WEF, May, 2022.
[5] 数据来源于美国经济分析局,https://www.bea.gov/。
[6] World Bank. Global Economic Prospects[R]. World Bank, June, 2022.
[7] OECD. OECD Economic Outlook: The Price of War[J]. OECD, June, 2022.
[8] 数据来源于日本总务省统计局,https://www.stat.go.jp/。
[9] World Bank. Global Economic Prospects[R]. World Bank, June, 2022.
[10] 数据来源于中国国家统计局,http://www.stats.gov.cn/。
[11] 数据来源于中国国家统计局,http://www.stats.gov.cn/。
[12] 数据来源于中国国家统计局,http://www.stats.gov.cn/。
[13] World Bank. Global Economic Prospects[R]. World Bank, June, 2022.
[14] 国务院办公厅于2022年4月20日印发《关于进一步释放消费潜力促进消费持续恢复的意见》(国办发〔2022〕9号)。国务院于2022年5月24日印发《关于印发扎实稳住经济一揽子政策提供的通知》(国发〔2022〕12号)。2022年4月27日,国务院关税税则委员会关于对原产于缅甸的部分进口货物实施《区域全面经济伙伴关系协定》(RCEP)协定税率的公告(税委会公告〔2022〕5号)显示,自2022年5月1日起,对自缅甸进口的适用RCEP原产地标准的货物给予优惠协定税率。2022年4月26日,国务院关税税则委员会关于调整煤炭进口关税的公告(税委会公告〔2022〕6号)显示,自2022年5月1日至2023年3月31日,对煤炭实施税率为零的进口暂定税率。2022年4月12日,中国海关总署公告2022年第33号文件显示,根据《中华人民共和国政府和大韩民国政府自由贸易协定》有关规定和联合委员会决议,取消该协定项下进出口货物原产地证书商品项数上限20项的限制。
[15] 国务院官网,http://www.gov.cn/xinwen/2022-04/28/content_5687591.htm。
[16] 国务院官网,http://sh.mof.gov.cn/tongzhitonggao/202206/t20220608_3816212.htm。
[17] 国务院官网,http://www.gov.cn/premier/2022-06/01/content_5693460.htm。
[18] 国务院官网,http://www.gov.cn/xinwen/2022-04/16/content_5685478.htm。
[19] 中国人民银行官网,http://www.pbc.gov.cn/zhengcehuobisi/125207/125213/125431/125475/4577780/index. html。
[20] 国家税务总局官网,http://www.chinatax.gov.cn/chinatax/n810219/n810780/c5176998/content.html。
[21] 国务院官网,http://www.gov.cn/zhengce/content/2022-05/31/content_5693159.htm。
[22] 数据来源于上海证券交易所和深证证券交易所。
[23] 国务院官网,http://www.gov.cn/zhengce/zhengceku/2022-04/21/content_5686402.htm。
[24] 国务院官网,http://www.gov.cn/zhengce/content/2022-05/20/content_5691424.htm。
[25] 国务院官网,http://www.gov.cn/zhengce/content/2022-05/30/content_5693013.htm。
[26] 财政部官网,http://zyhj.mof.gov.cn/zcfb/202205/t20220530_3814434.htm。

本文首发于微信公众号:普益标准。文章内容属作者个人观点,不代表和讯网立场。投资者据此操作,风险请自担。