
文丨西部菌
今天,一份今年上半年全国31省市财政收支数据引发关注。

数据显示,今年1-6月,全国31省市都出现了“入不敷出”的情况。
这一统计结果实际上在一个多月前就已经出炉,但最近又引发了新的关注。
01
颇为巧合的是,就在9月9日,财政部官网发布了关于印发《支持贵州加快提升财政治理能力奋力闯出高质量发展新路的实施方案》的通知。

其中一项备受关注的内容就是,支持贵州防范化解政府债务风险。具体包括积极增强化债能力;稳妥降低债务风险;科学安排新增政府债券等三个方面。
主要措施有:
研究支持贵州高风险地区开展降低债务风险等级试点;在落实地方政府化债责任和不新增地方政府隐性债务的前提下,允许融资平台公司在与金融机构协商的基础上采取适当展期、债务重组等方式维持资金周转,降低债务利息成本。
国家专门就一个省的“财政治理能力”发文,是不多见的。这在客观上也反映出贵州的财政压力。
根据贵州省财政厅公布的2021年贵州省政府专项债券(一至十二期)信息披露文件显示,截至2020年底,该省政府债务余额为10989亿元,较财政部2020年下达的政府债务限额11658亿元低669亿元。
而据中国国债协会、中诚信国际信用评级有限责任公司共同编著的《中国地方政府债券发展报告(2021)》,2019年全国31个省市中,贵州的债务率高居全国第一。

事实上,贵州的地方债务问题此前早就引发关注。如2018年7月,贵州就爆发第一例城投非标违约,引发市场对债务问题的担心。
另外,2020年,贵州独山县一批重大项目烂尾的消息也牵出了当地的债务问题。

贵州债务压力的出现,原因是多方面的。
比如,基建方面可能是很多人感受最强烈的。过去十多年,贵州的基础设施建设可谓突飞猛进。如2015年底,贵州就成为西部地区第一个实现“县县通高速”的省份。

当然,由于工业基础薄弱,贵州自身的造血能力严重不足,也是一个重要原因;而高温山火、疫情等,同样是非常现实的因素。
02
实际上,仅在今年内,这就已经不是贵州债务问题第一次引发国家“出手”。
年初,国务院发布的《关于支持贵州在新时代西部大开发上闯新路的意见》就明确,防范化解债务风险。
具体措施包括:严格政府投资项目管理,依法从严遏制新增隐性债务;研究支持在部分高风险地区开展降低债务风险等级试点等。
此次实施方案,可以看作是对上次明确的相关措施的进一步落实和优化。
此外,这次方案中还表示:
统筹现有资金支持政策,加大对贵州转移支付力度,增强基层财政保障能力。继续加大均衡性转移支付、县级基本财力保障、民族地区、革命老区等一般性转移支付力度,提升贵州整体发展能力和水平。研究将易地扶贫搬迁新增城镇人口纳入中央财政“人钱挂钩”相关政策予以支持。
这些国家支持,对于降低贵州的财政压力,以及控制好债务风险,可谓是“雪中送炭”。
当然,近几年贵州自身也在通过各种办法化解债务风险。
但从另外一个角度也说明,对于贵州的发展,国家层面的确是非常重视的。
还有一个被很多人忽视的细节——今年6月,国务院批复了《推动毕节高质量发展规划》。一个普通地级市的发展规划上升到国家高度,是不是非常罕见?

原来,早在1988年,国务院就批准建立了毕节“开发扶贫、生态建设”试验区。
而这份规划中,也明确提出加大对毕节的财政金融政策支持。
如统筹各类资金资源,稳妥化解毕节政府债务高风险县区债务风险;
毕节符合条件的基础设施建设项目均可按程序向贵州省政府申请发行地方政府债券予以支持;
鼓励银行机构加大对毕节的金融支持力度,支持全国性股份制商业银行到毕节设立分支机构……
03
作为全国债务最为严重的地区之一,贵州的债务化解行动在一定程度上也将为其他地区化解债务风险提供参考。
这几年,随着国家严控地方债务风险,各地对债务化解都加大了力度。

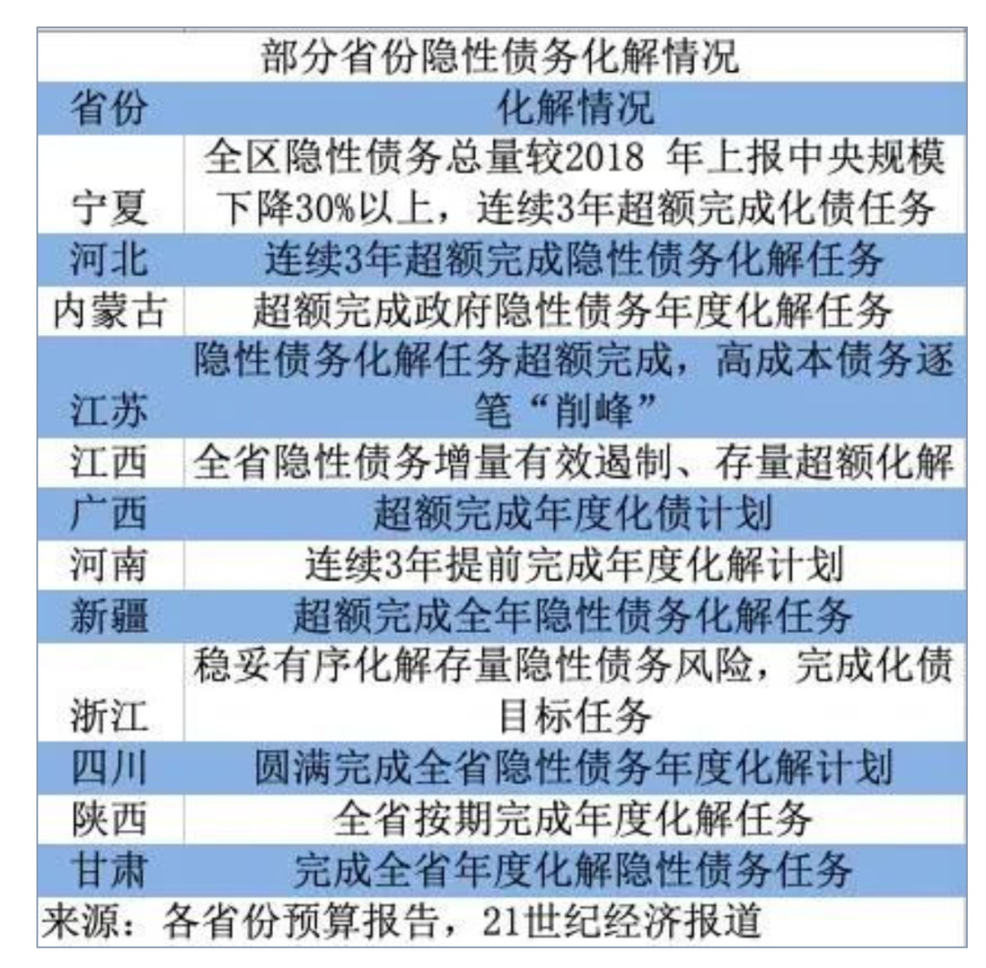
比如,公开报道显示,浙江、四川、山西、甘肃四省份完成了2020年隐性债务化解任务;同期,宁夏、河北、内蒙古、江苏、江西、广西、河南、新疆8省份超额完成化债任务;河南、河北、宁夏则连续3年超额完成化债任务。
不过,在当前的情况下,地方债务压力仍不可低估——土地财政锐减,减税降费,以及防疫带来的不确定性……

所以,今年以来,从上至下,都在呼吁政府“过紧日子”。甚至一些地方的公交系统面临难以为继的尴尬。而颇为巧合的是,不少地方的罚没收入出现了明显上涨……
并且,这种压力不仅是出现在中西部地区。1-6月,31省市都出现“入不敷出”的现象,就是一个非常直接的警示。
现在,恐怕每个人都在关心,这一状态到底还会持续多久呢?
MORE
往期精选




商务合作、转载开白联系:
微信:zmxzyh50(备注身份优先通过)
未经授权请勿擅自复制、转载
任耀龙律师团队
为西部城事提供版权及法律服务
区域丨地产丨财经

本文首发于微信公众号:西部城事。文章内容属作者个人观点,不代表和讯网立场。投资者据此操作,风险请自担。