财联社2月27日讯,上海市科学技术委员会等印发《推进“大零号湾”科技创新策源功能区建设方案》。其中提出,至2025年,形成一批基础研究和应用基础研究原创性成果,突破一批面向未来产业重点领域的关键核心技术,实现一批科技成果转移转化,孵化一批具有高成长性的科技企业,培育一批多学科交叉融合的创新创业人才。“大零号湾”基本建成,高新技术企业达1000家以上,新增上市企业达20家以上,区域产值规模达千亿元级。

其中还提到,培育人工智能产业集群。聚焦智能硬件、智能机器人和智能驾驶等领域,围绕高端芯片、传感器、工业软件等核心技术,培育一批具有国际领先水平和自主知识产权的高能级企业。依托马桥人工智能创新试验区,推动通用AI、XR等新一代人工智能技术在数字社区、城市治理和公共服务领域的深度应用。

关于印发《推进“大零号湾”科技创新策源功能区建设方案》的通知

沪科合〔2023〕3号

各有关单位:

《推进“大零号湾”科技创新策源功能区建设方案》已经市政府同意,现印发给你们,请结合实际,认真组织实施。

特此通知。

上海市科学技术委员会

上海市教育委员会

上海市闵行区人民政府

上海市发展和改革委员会

上海市经济和信息化委员会

上海市国有资产监督管理委员会

上海推进科技创新中心建设办公室

2023年1月6日

推进“大零号湾”科技创新策源功能区建设方案

为深入贯彻习近平总书记关于“提升上海科技创新中心科技创新策源能力”的重要指示精神,深入实施创新驱动国家战略,加快推进“大零号湾”科技创新策源功能区建设,制定本建设方案。

一、总体要求

(一)基本情况

“大零号湾”科技创新策源功能区(以下简称“大零号湾”)规划范围北至S32申嘉湖高速,西至沪闵路,东至虹梅南路,南至黄浦江,总面积约17平方公里。其中:核心策源区(“C”区),为上海交通大学、华东师范大学等高校院所,依托原始创新成果,为技术创新和产业创新提供支撑。成果转化区(“T”区),以沧源路、剑川路为主轴,主要承接高校院所成果转化项目落地以及师生“硬科技”创业。开放创新区(“O”区)包括紫竹高新区研发基地、江川滨江区域等,重点承接“T区”成长壮大的企业溢出和加速服务。

“大零号湾”可辐射至周边闵行经济技术开发区、莘庄工业区、临港浦江国际科技城等区域,总面积约120平方公里;为高校院所成果转移转化项目发展提供产业承载和配套服务。

(二)指导思想

以习近平新时代中国特色社会主义思想为指导,深入贯彻党的二十大精神,坚持科技自立自强,全面落实上海科创中心建设国家战略,以提升创新策源能力为着力点,以创新驱动发展、培育区域经济新动能为主线,强化原始创新能力提升、关键核心技术突破、高质量成果转化、前瞻新兴产业引领、高品质生态打造,将“大零号湾”打造成为上海科创中心的重要策源地和区域经济社会发展增长极。

(三)基本原则

1.坚持高端引领,前瞻布局。依托区域高校院所的高密度创新资源和高水平创新能力,聚焦未来前沿技术方向,前瞻布局未来新兴产业,打造科技创新策源高地。

2.坚持“三区联动”,融合发展。打造高校校区、科技园区、城市社区“三区联动”升级版,推动与周边区域产业、商务、人文、艺术等融合发展,构建融通创新新格局。

3.坚持开放共享,统筹推进。以全球视野谋划和推动科技创新,加快构筑全球互动的技术转移网络,吸引全球高端人才和资本落户,协同推进区域创新创业发展。

4.坚持改革创新,示范引领。坚持制度创新、管理创新和模式创新,在策源能力提升、创新生态优化、体制机制改革等方面进行先行先试,形成示范引领成果。

(四)发展目标

经过10年以上持续建设和发展,力争到2035年,“大零号湾”形成与黄浦江沿线外滩、陆家嘴(600663)、北外滩、前滩等区域错位发展新格局;原始创新能力显著增强,科技成果转化效能明显提高,“硬科技”创新创业活力持续迸发,高科技企业加速集聚,新兴产业规模持续增长,打造成为世界级“科创湾区”之一。

结合实际,分阶段目标为:

1.近期:至2023年底,高层次人才和高能级科技企业加速集聚,基本形成高质量产业集群和高品质创新生态,成为区域经济社会发展新动能。全社会研发经费投入占GDP的比重持续保持全市领先水平,高新技术企业达600家以上,估值亿元以上企业达70家以上,上市企业达10家以上。

2.中期:至2025年,形成一批基础研究和应用基础研究原创性成果,突破一批面向未来产业重点领域的关键核心技术,实现一批科技成果转移转化,孵化一批具有高成长性的科技企业,培育一批多学科交叉融合的创新创业人才。“大零号湾”基本建成,高新技术企业达1000家以上,新增上市企业达20家以上,区域产值规模达千亿元级。

3.远期:至2035年,原始创新能力显著增强,战略科技力量逐步夯实,产出一批具备全球前瞻性、引领性原创成果,形成万亿市值的高技术企业集群。“大零号湾”全面建成创新能力突出、科技力量雄厚、原创成果丰富、成功践行新发展理念的科技创新策源地,成为国际知名、国内一流的科创“新名片”和“新地标”。

二、重点任务

(一)实施创新策源功能强基行动

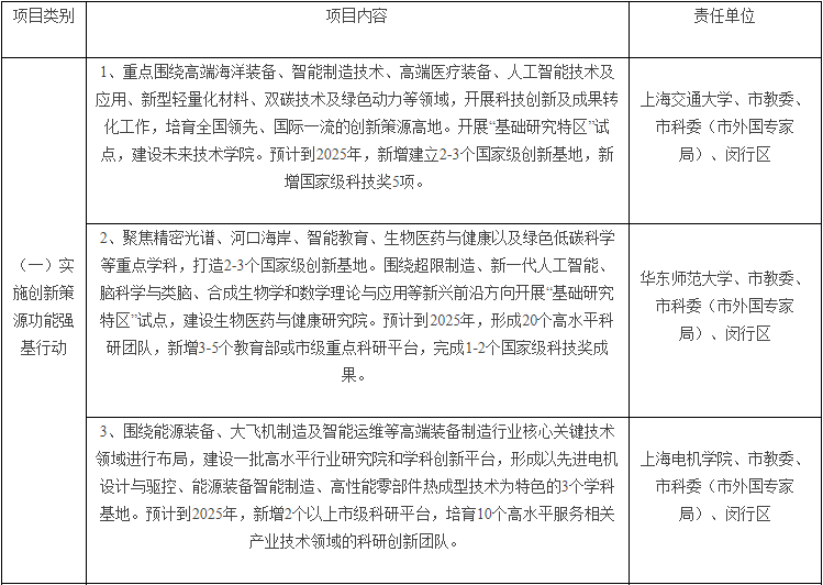
1.提升高校院所创新策源能力。深化相关高校“双一流”建设,实施“基础研究特区”试点。聚焦“大信息、大健康、大能源”等领域,建设若干全国领先、国际一流的优势学科;聚焦人工智能、绿色低碳科学等重点学科以及高端装备、新型材料等重点技术领域,打造若干国家级科技创新基地(平台)。

2.培育战略科技力量。依托相关高校全国重点实验室、国家工程研究中心、前沿科学研究中心等,推进海洋装备、芯片、机器人、新能源等未来技术研究布局。推进产学研合作,提升上海人工智能研究院、紫竹产研院等产业化平台的服务能级,开展跨学科、跨领域协同创新。

3.建设一批高水平新型研发机构。推动建设一批承担国家和本市战略性科技创新任务的新型研发机构。促进企业和社会组织类新型研发机构繁荣发展,积极引导各类新型研发机构参与科技创新基地等平台建设。

4.提升龙头企业创新主体支撑能力。支持领军企业牵头组建创新联合体,实现一批原始性关键核心技术创新突破。提升民营企业在技术自主创新和产业化方面的支撑能力。引导龙头企业开放资源,建设大企业开放式创新中心,赋能初创企业,实现大中小企业融通发展。

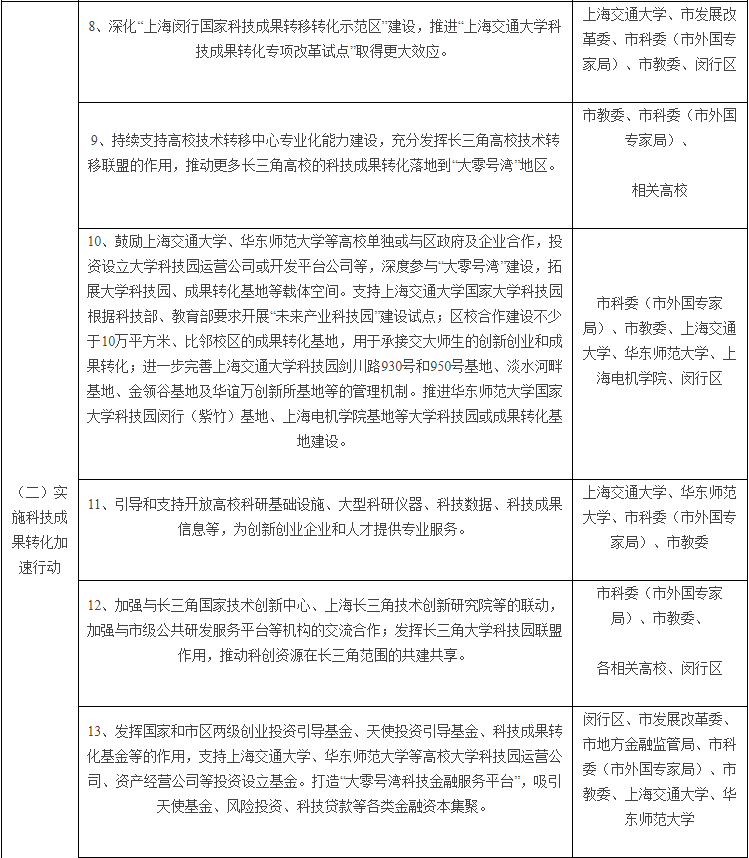
(二)实施科技成果转化加速行动

1.深化科技成果转化体系建设。围绕国家有关科技成果转化试点工作,落实职务科技成果权属改革、国际化成果转移转化、市场化技术转移机构培育等任务。持续推进高校技术转移机构专业化建设,充分发挥长三角高校技术转移联盟作用,引导和鼓励长三角高校成果转化落地。

2.强化大学科技园核心功能。鼓励各方加大对大学科技园的投入,引导上海交通大学、华东师范大学等高校单独或与区政府及企业合作,通过投资设立大学科技园运营公司等方式,深度参与“大零号湾”建设,拓展载体空间,提升核心功能和能级,形成全国示范效应。支持上海交通大学科技园开展“未来产业科技园”建设试点;支持华东师范大学科技园闵行(紫竹)基地建设;支持上海电机学院培育建设市级大学科技园。

3.推动高校创新资源开放共享。建立高校院所科技成果信息共享机制,构建科技成果项目库,完善科技成果信息汇交工作机制。推动高校院所的科研基础设施、大型科研仪器、数据文献、文娱设施等向创新创业企业、人才开放,并提供专业服务。

4.完善科技金融服务体系。充分发挥各级各类投资基金对创新创业的支撑作用,支持大学科技园运营公司、资产经营公司等投资设立基金,扶持高校科技成果转化和孵化的早期项目和初创企业。推动科技金融产品和服务创新,建成多方联动、“投、担、贷”一体的科技金融服务生态。

5.打造全生命周期转化孵化服务链。不断完善科技企业孵化器、大学科技园、成果转化基地、中试基地、高新区等载体融合发展架构。加快引进和培育一批高品质、国际化、专业化的研发转化平台和科技服务机构。多渠道举办各类高层次、品牌化的创业培训、学术论坛、创业大赛等活动,营造良好的创新创业氛围。

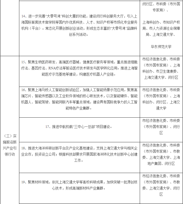
(三)实施前沿新兴产业引领行动

1.打造生物医药产业集群。重点推进细胞疗法、基因疗法、RNA疗法等前沿医疗技术研发与医学转化应用。依托人工智能技术、大数据平台,攻克智能医疗器械及软件、脑机接口、基因检测等领域前沿技术、关键核心技术,打造优势产品,培育一批具有国际竞争力的创新型企业。

2.培育人工智能产业集群。聚焦智能硬件、智能机器人和智能驾驶等领域,围绕高端芯片、传感器、工业软件等核心技术,培育一批具有国际领先水平和自主知识产权的高能级企业。依托马桥人工智能创新试验区,推动通用AI、XR等新一代人工智能技术在数字社区、城市治理和公共服务领域的深度应用。

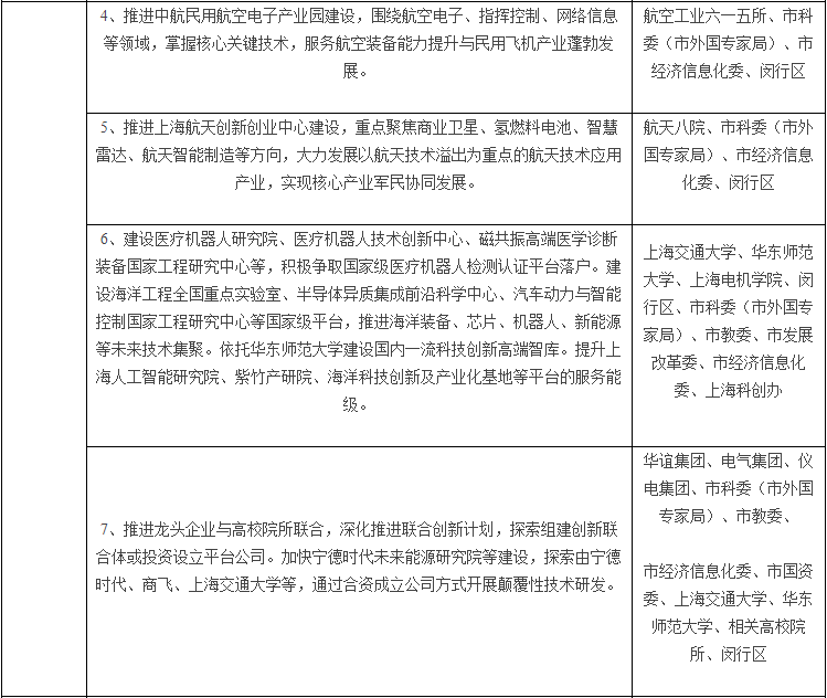
3.构筑高端装备产业集群。聚焦航空航天、船舶海洋、轨道交通等领域,推动高端装备向智能化、数字化、网络化方向升级,着力突破核心组件及关键设备技术。聚焦新能源动力、复合材料以及信息功能材料等领域,加快原创核心技术突破,培育和集聚一批行业领军企业。

4.布局未来产业新赛道。依托上海交通大学未来技术学院、前瞻创新研究院及华东师范大学上海国际首席技术官学院等,加强对数字经济、绿色低碳、元宇宙等新赛道产业布局。围绕未来智能、未来能源、未来空间等,打造未来产业创新高地,发展壮大前沿产业集群,构建未来产业先导区。

(四)实施创新创业人才集聚行动

1.培育引进世界一流高层次人才。完善科技创新人才梯度培养建设体系,优化高层次科技创新人才培养机制。加大对科技领军人才团队的稳定支持,吸引世界一流高层次科技创新人才;对标国际通行规则和标准,优化完善管理运行机制,打造一批面向新兴、前沿领域的交叉融合创新团队。

2.强化重点产业领域人才支撑。推进产教融合区域建设,探索体制机制创新,在校企协同开展集聚关键核心技术领域应用研究人才及团队培养等方面取得突破,培育一批产教融合型企业。聚焦重点产业,对关键核心技术领域应用研究人才及团队,实施动态调整并加大扶持力度。加大技能人才培养和激励力度,聚集一批高质量产业领域人才队伍。

3.实施创新创业人才汇聚计划。设立创新创业人才支持计划,以赛事、项目、奖励等多元化形式支持和鼓励各类人才创业。依托相关高校、国家技术转移人才培养基地(东部)、闵行春申金字塔人才学院等机构,培育技术转化专业人才。结合战略需要和区域优势,探索建设科创学院,培养硬科技创业人才。

4.强化以人为本服务保障。积极盘活存量资源,鼓励各类主体建设人才公寓,探索通过货币补贴、实物配租等“租、售、补”并举机制,满足多层次人才安居需求。加大交通、教育、医疗、文娱、商务等配套设施能级,重点提升基础教育水平,提升医疗服务水平和能力,为人才提供方便、快捷的生活配套服务。

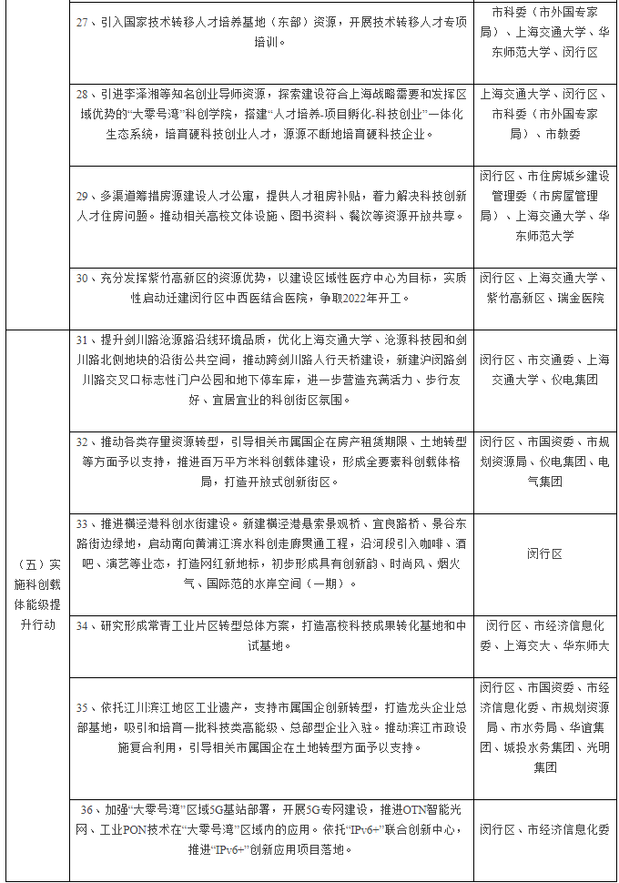
(五)实施科创载体能级提升行动

1.提升科创街区服务能级。优化剑川路和沧源路双创街区核心功能,鼓励国有、民营等各类主体进行载体改造升级,形成形态多元、体系完备的科创载体空间。实施环高校周边环境提升工程,建设剑川路科创大道、横泾港科创水街和环高校公园带,提升开放式街区形态和品质。

2.促进工业园区转型升级。以常青工业园和智能医疗创新示范基地转型升级为依托,结合上海交通大学北校区建设,打造创新成果产业化重要承载地。优化常青工业园用地结构,推动工业用地集约复合利用,成为高校科技成果转化基地和中试基地。

3.建设滨江沿线科创社区。吸引和培育一批科技类高能级、总部型企业入驻,打造龙头企业总部基地。探索以历史及工业遗产再生、老闵行历史记忆重塑和南部滨江新风貌树立为主体,打造创新产业、科创休闲、文化创新“三创”融合的活力滨水社区。

4.加强信息基础设施建设。加快面向城市管理、民用航空、智能制造等领域5G专网建设,全面推进5G信号覆盖力度。提升光纤宽带网络服务能级,打造一批“光速楼宇”“光速园区”。深入推进IPv6规模部署和服务提升,加快在政务、金融、教育、工业互联网等行业融合应用。加快建设泛在立体、具备全要素感知能力的物联感知终端。

5.营造人文艺术融合氛围。依托上海交通大学、华东师范大学在人文、艺术、设计和教育等领域的资源和优势,探索建设标志性艺术展演场所,集聚艺术服务机构,形成高质量人文艺术产品和服务,打造高品质人文艺术生活社区,提升区域的文化软实力。

三、保障措施

(一)建立工作推进机制

建立由分管市领导牵头,市相关部门以及闵行区、高校院所共同组成的“大零号湾”建设专项工作机制,定期召开会议,研究解决重要事项。市科委、市教委负责统筹协调推进工作;市级相关部门按照职责分工协作。闵行区牵头成立“大零号湾”管委会,负责区域规划、开发建设、项目推进和沟通协调等工作;上海交通大学、华东师范大学以及相关市属国企,承担相关职责任务。

(二)加大政策支持力度

充分用好开展“上海闵行国家科技成果转移转化示范区”建设、“上海交通大学科技成果转化专项改革试点”等形成的先行先试政策,以及“关于加快推进我市大学科技园高质量发展指导意见”等,强化政策联动效应。在市、区两级层面的项目布局、土地规划、税收优惠等方面依法依规给予“大零号湾”及区域内企业支持。将“大零号湾”纳入新时代上海加快建设高水平人才高地雁阵格局。探索由市、区政府部门联合设立“大零号湾”建设专项;引导和鼓励高校校友以及各类社会力量联合设立“大零号湾”专项基金。

(三)强化资源支撑保障

积极争取科技部重大科技成果产业化示范工程项目、人工智能智慧城市及重大工程应用场景落地。加大对重点学科、优质产业项目、重大设施平台、重大科技项目、科技成果转化基金、双创学院、人才项目、新兴技术应用场景等创新资源的统筹力度。市、区相关部门优化“大零号湾”区域的交通环境,加大人才公寓、公租房等住房供给,引入高端医疗资源建设高水平医院,强化基础教育资源导入。

(四)加强定期监测评估

建立年度任务分工落实、定期评价、科学监测和反馈调整机制。定期对建设情况开展自查和绩效评估,根据评估情况合理优化调整建设内容和推进机制。支持和引导相关高校联动“双一流”和“大零号湾”建设,逐步探索将“大零号湾”建设成效纳入对相关高校、区域等考核评价的相关评价指标体系。

附件1

“大零号湾”建设相关图示

附图1“大零号湾”全市定位图

附图2“大零号湾”区位示意图

附图3“大零号湾”功能分布图

附件2

推进“大零号湾”科技创新策源功能区建设重点支撑项目(2022-2023年)