投资不是投机,认清现实和未来,果断而勇敢,只有比大多数人更有耐心,才能战胜市场。
有会员想看安科生物,今天他来了!
总市值200.7亿,TTM120倍,动态50倍,静态161倍。感觉很贵了。
2000年成立,2009年就上市了!至今已经上市了12年。看看股价周K走势:

总体走势还是蛮雄壮的,翻了14倍,我觉得可以接受,没让长期投资者失望。
业绩预告出来了:

净利润同比增长200%左右,靓丽的预告。其中,非经常性损益对净利润的影响金额预计约为4,380万元。所以扣非预计为3.8亿左右。给与40倍估值,也就是160亿市值顶天了。现在200亿的市值还是太高了,贵,就一个字。
上面是券商的业绩预测,2021年预计5个亿,给与30倍(增速)估值,也就是150亿市值,明年6.39亿,给与30倍估值也就是190亿,怎么算,这个价格都是太贵了。

企业每股收益逐年下滑……这是什么鬼。
净利润去年三季度开始增速加快,四季度暴涨。这里面估计有什么原因的。

企业一直在转股,稀释每股价值,导致市盈率居高不下,我不是很喜欢这样的企业。
一、主营业务
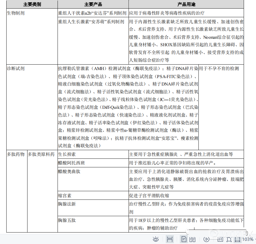
公司是一家以生物医药产业为主的具有自主创新能力的国家级高新技术企业,公司长期致力于细胞工程、基因工程、基因检测、精准医疗等生物技术产品的研究开发、生产、销售。目前公司形成了以生物医药为主轴,以中西药物和精准医疗为两翼的“一主两翼”协同发展的横向一体化格局。公司主要业务涵盖生物制品、核酸检测产品、多肽药物、现代中成药、化学合成药等产业领域,逐步落实精准医疗的发展战略,形成基因检测、靶向抗肿瘤药物开发、细胞免疫治疗技术等一系列精准医疗全产业链布局。

太专业了,这么多药物,很难懂。
二、实控人

宋礼华先生、宋礼名先生为兄弟关系,为公司实际控制人。

宋礼华先生,中国国籍,未拥有永久境外居留权,1957年1月出生,博士,研究员,博士生导师,注册执业药师,享受国务院有特殊贡献专家政府津贴,第九届安徽省人大常委,第十、十一、十二届全国人大代表。曾任安徽省科学技术研究院院长、安徽省生物研究所所长,安徽安科生物高技术公司、安徽安科生物高技术有限责任公司与安徽安科生物工程(集团)股份有限公司董事长、总经理,现任安徽医科大学兼职教授,本公司董事长、总裁,其担任本公司董事的任期与公司第七届董事会一致。
三、增发

我认为股价最好跌破增发价格才是可以考虑的价格,目前14.7,感觉还是贵了点。增发价格其实非常低,因为后来又10转3,转股了……估计就是10元左右的增发价格了。
四、分析总结
在2019年因计提商誉和无形资产减值等因素业绩“腰斩”之后,去年以来安科生物主营产品重组人生长激素销售收入稳定增长,成为公司主要的业绩增长点。
据此计算,去年第四季度,安科生物实现净利润0.51亿元至1.3亿元,同比增长137.9%至198.5%,实现扭亏为盈。
而同样生产重组人生长激素、行业市占率第一的长春高新子公司金赛药业去年也实现了亮眼的成绩。这个东西是用来促进身高增长的……
并购并不顺利,业绩不达预期,导致商誉减值。
再看减持:
但需要注意的是,去年业绩逐步恢复增长的同时,安科生物多名高管实施了减持。其中,去年6月份安科生物曾披露公司五名董事兼高管合计130万股的减持计划,公司称主要是因个人资金刚性需求,为改善生活、提高生活质量,适当减持少量股票。
一个月后,上述减持计划完成,五名高管合计减持公司股份130万股,减持金额2219.66万元。
去年8月份,安科生物再次披露高管减持计划,公司三名高管因股权激励缴纳税款、偿还个人债务、个人资金刚性需求,计划合计减持105万股。一个月后,其中一名高管减持30万股,套现518万元,完成减持计划。
但是公司81%的毛利率,14%的负债率,我认为可以认为是优秀的。
不爽的就是高管减持、一直转股稀释每股价值,而不是用来分红。
还有就是业务太散,感觉什么都做,但是没有拳头产品,明星产品。业务不够聚焦。


我们看到,高管减持的价格都是15-16元。目前14.7元,我认为不够低。还是增发价格。
这个企业的增长点到底是什么我看不到。对于目前过高的市盈率,我建议是谨慎的。企业基本面可以,最好10元以下介入,我才认为是安全的。