22日晚间,特斯拉再次回应“车顶维权事件”,称愿意在客户同意、政府指定或监督的情况下,三方共同见证,在全国范围内任意有资质的权威检测机构进行检测。
特斯拉表示,4月21日截止到目前,已提供事故前半小时完整行车数据,并多次主动与相关方联系沟通并汇报相关情况。
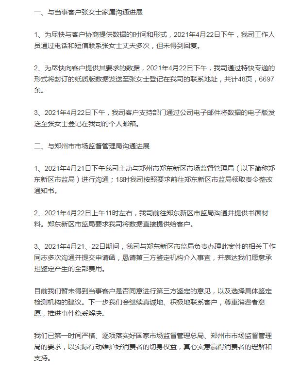
谈及与当事客户张女士家属沟通进展,特斯拉称为尽快与客户协商提供数据的时间和形式,4月22日下午,公司工作人员通过电话和短信联系张女士丈夫多次,但未得到回复。4月22日下午,公司通过特快专递的形式将封订的纸质版数据发送至张女士登记在特斯拉的联系地址,共计48页,6697条。4月22日下午,公司客户支持部门通过公司电子邮件将数据的电子版发送至张女士登记在特斯拉的个人邮箱。
谈及与郑州市市场监督管理局沟通进展,特斯拉称4月21日下午公司主动与郑州市郑东新区市场监督管理局(以下简称郑东新区市监局)进行沟通;18时公司按照要求前往郑东新区市监局领取责令整改通知书。
4月22日上午11时左右,特斯拉前往郑东新区市监局沟通并提供书面材料。郑东新区市监局要求特斯拉将数据直接提供给客户。
4月21、22日期间,特斯拉与郑东新区市监局负责办理此案件的相关工作同志多次沟通并提交申请函,恳请第三方鉴定机构介入事宜,并表达愿意承担鉴定产生的全部费用。
特斯拉称,目前暂未得到当事客户是否同意进行第三方鉴定的意见,以及选择具体鉴定检测机构的建议。下一步会继续真诚地、积极地联系客户,尊重消费者意愿,推进事件稳妥解决。
特斯拉表示,愿意在客户同意、政府指定或监督的情况下,三方共同见证,在全国范围内任意有资质的权威检测机构进行检测。

截图来源:特斯拉微博
二级市场方面,截至发稿,特斯拉在美股跌0.44%,股价报每股740.87美元。