跳至内容
周四. 4 月 9th, 2026
外汇110_FX110.com_外汇110官网
财经新闻
民生动态
外汇
黄金
原油
期货
基金
每日话题
财经人物
外汇
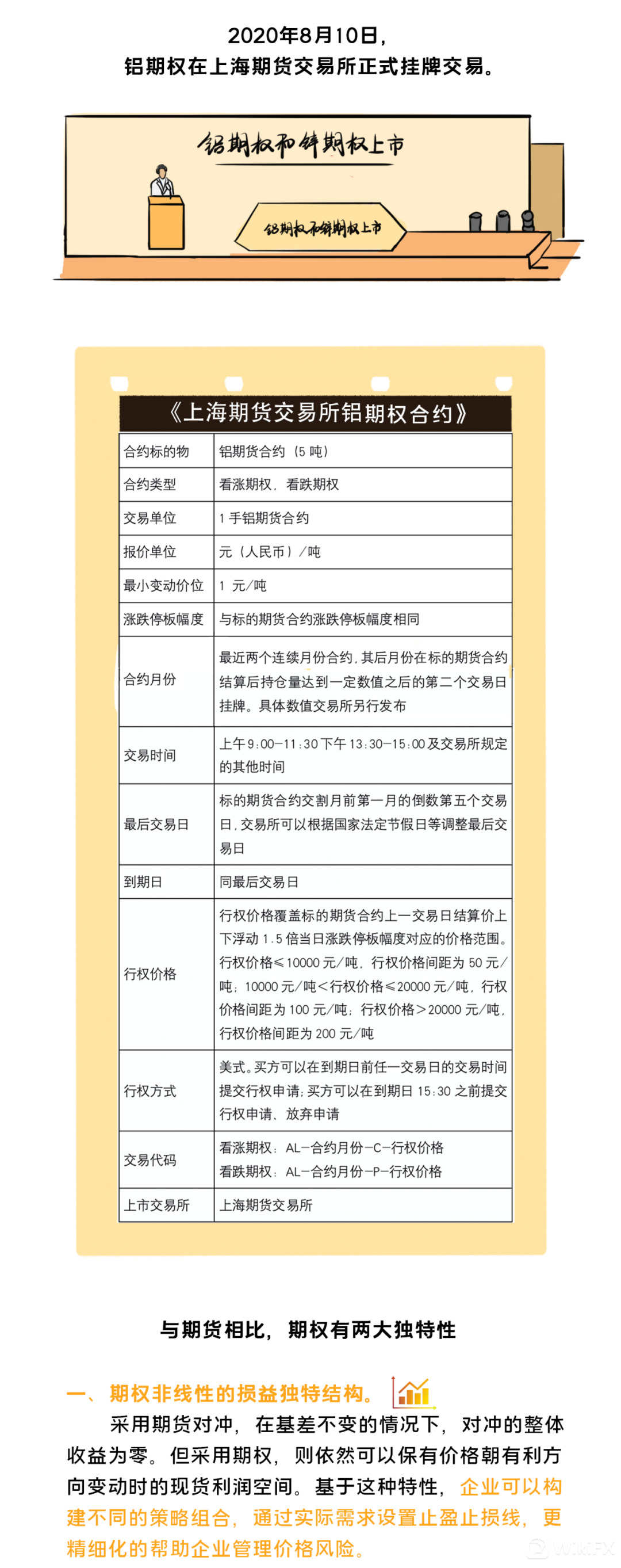
漫画铝期货(下)
4 月 28, 2021
文章导航
Pacific Union:福利放送,苹果全系等你来拿
富国证券:炒股选龙头!汇总:A股行业龙头股和细分行业龙头股大全(值得收藏)
相关文章
外汇
财经新闻
美元、日元、欧元怎么选?新手炒外汇该从哪个货币对开始?
4 月 1, 2026
外汇
为什么 90% 的散户在金融市场赚不到钱?真相很扎心
3 月 23, 2026
外汇
期货
期货与外汇交易风险对比,普通人该如何选择?
3 月 17, 2026
You missed
外汇
财经新闻
美元、日元、欧元怎么选?新手炒外汇该从哪个货币对开始?
2026年4月1日
民生动态
财经新闻
十五五规划:除了AI,还有哪些“新质生产力”主题值得潜伏?
2026年4月1日
财经新闻
长期在金融市场活下去,比短期暴利更重要
2026年3月23日
外汇
为什么 90% 的散户在金融市场赚不到钱?真相很扎心
2026年3月23日