7日晚,滴滴出行微信号发布滴滴网约车关于“抽成”的说明,滴滴出行指出,关注到司机师傅、媒体、自媒体通过个别账单对比、司机采访等方式关注报道“抽成”等问题,感谢社会公众的监督和批评,将持续推进平台收费定价公开透明。
滴滴出行介绍,2020年,滴滴网约车司机收入占乘客应付总额的79.1%。剩下20.9%中,10.9%为乘客补贴优惠,6.9%为企业经营成本(技术研发、服务器、安全保障、客服、人力、线下运营等)及纳税和支付手续费等,3.1%为网约车业务净利润。

2020年滴滴网约车司机收入占比。来源:“滴滴出行”微信号
滴滴出行称,我们也发现,确实存在一部分司机收入占比较低的订单,如顺路单;其中,抽成高于30%的订单占总订单的2.7%,类似极端情况下的订单虽然占比不高,但是确实给司机师傅造成了困扰,比较容易被传播,让大家以为滴滴的抽成都高于30%。我们在陆续排查出现极端订单的原因,尽全力避免极端情况的出现。遇到这类订单,也欢迎司机师傅通过意见征集通道向我们反馈,我们将跟进核查。

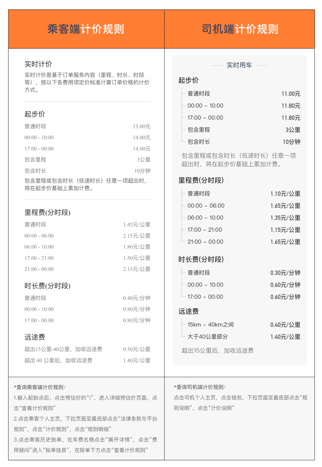
图2 乘客端和司机端计价规则(北京快车)。来源:“滴滴出行”微信号
滴滴出行指出,当一个订单成功匹配后,如图2所示,司机和乘客根据单独的计价规则分别计算车费。由于受不同城市、订单距离长短、时间长短、路况拥堵等因素影响,司机收入占乘客应付车费的比例也不一致。

图3 滴滴快车司机赵师傅5月5日的收入(流水)明细。来源:“滴滴出行”微信号
滴滴出行介绍,司机分成包含每笔订单的基础收入、其他收入(乘客支付的动态调价、调度费、感谢费、取消费、春节服务费等全额给司机,平台支付的空驶补偿等)。司机补贴包括平台发放冲单奖、早晚高峰奖、节日补贴等(司机当天补贴一般是第二天统一到账)。

图4 网络上常见的几种司机收入计算方式。来源:“滴滴出行”微信号
滴滴出行称,如图4所示,网络上出现过多种计算司机收入占比的方式,近期我们收到个别司机反馈及媒体报道“抽成高”,普遍是按照方式1或方式3计算。
滴滴出行表示,在司机意见征集里,有师傅这样提问:滴滴收了“高抽成”之后再补贴司机和乘客,何必大费周章做二次再分配,为什么不直接降低“抽成”?这也是我们希望和大家沟通的。为了激励司机在雨雪天气、早晚高峰、节假日出行高峰、需求旺盛的区域多出车接单,平台会通过补贴激励司机多劳多得、优劳优得。如果完全按照“平均主义”,那意味着失去供需调节的弹性,高峰期和热点区域就更难打到车了。
滴滴出行称,为了平衡供需,让乘客更快打到车、车费更便宜并享受更好的服务,让司机在提供更好服务的同时收入稳定提升,同时,平台也能进一步提升服务加强管理,保障司乘安全,让乘客体验更好,给司机更多保障,努力实现司机、乘客、平台三方正循环。两年以来,在安全投入不断增加的基础上,我们持续在提升效率、降低经营成本并保持在低毛利水平下持续运营,目前,滴滴网约车已经扭亏为盈,2020年盈利3.1%。
滴滴出行坦言,平台虽大,但能力不足。让乘客打得起车,司机师傅收入稳定提升,我们还有很远的路要走。我们深知,司机师傅们和平台互相依靠,唇齿相依。我们也清醒的认识到,厚道赚钱,取之有度,才能让生态健康可持续。这也是司机委员会成立的目的,不断探索司机劳动权益保障,进一步推动司机收入稳定透明,提升平台规则的公平合理性,让司机更有获得感,更有保障,更放心地为乘客提供出行服务。2021年4月21日,滴滴成立司机委员会以来,我们收到了2000多条司机师傅实名反馈的意见和建议,感谢每一位认真理性反馈问题的司机师傅。
滴滴出行表示,我们将持续推进平台收费定价公开透明,司机委员会也将持续征集司机意见并公示进展,也会采纳好建议、奖励好建议,并尝试邀请提出好意见的司机加入司机委员会,帮助我们改进优化,司机师傅的满意度是我们努力的目标。